本文为节选内容
如需更多报告,联系客服购买
可购买单份报告或打包(100多份医药健康报告,覆盖脑机接口、合成生物、生物医药、基因、中医药等)
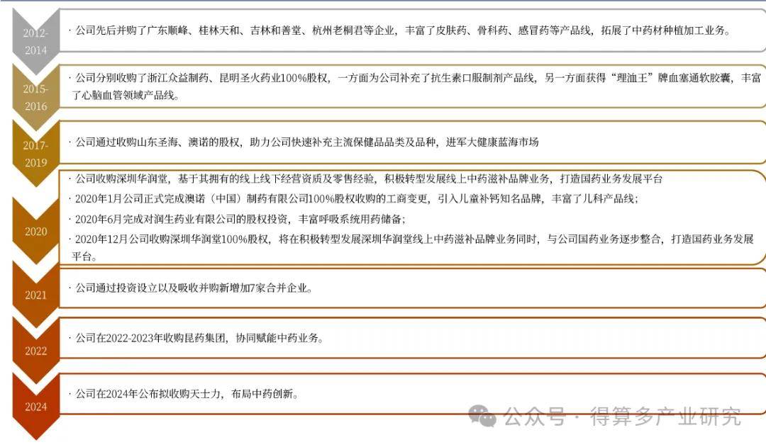
华润三九是自我诊疗+中药平台,是华润集团在大健康领域的重要布局。华润三九是华润集团旗下的自我诊疗+中药平台,与东阿阿胶、江中药业等协同打造华润旗下中医药平台。此外,华润三九也通过诸多优质中医药资源的并购整合,近年来并购昆药集团、拟收购天士力,实现业务拓展和多元化,进一步增强中医药板块产业集中度,改善产业集中度低的困境,积极发挥中医药在治未病和康复慢病中的重要作用。

依托感冒药等家中常备药品的销售,华润三九业绩保持长期稳定增长。华润三九的营收从2014年的73亿元稳步增长至2024年的276亿元,年复合增长率达到14%。归母净利润从2014年的10亿元增长至2024年的34亿元,年复合增长率为13%。2020年受到疫情影响,全年公司实现归母净利润16亿元,同比增长-23.9%,扣非归母净利润13亿元,同比增加11%。随着疫情影响逐步消除,2021-2024年公司CHC业务发展态势良好,处方药业务低基数下快速恢复,2024年实现归母净利润34亿元,同比增长18%,实现扣非归母净利润31亿元,同比增长15%。毛利率和净利率层面,公司近10年来维持较为稳定水平,毛利率保持在50%以上,净利率稳定在12-16%。
外延拓展方面,公司积极并购企业,推动综合竞争力增强。2012年开始,华润三九不断进行外延式并购,强化终端覆盖、进一步提升产品线,增加公司实力,先后并购了广东顺峰、桂林天和、吉林和善堂、杭州老桐君、昆明圣火、澳诺等企业。2022年开始,先后并购昆药集团和天士力2家上市公司。通过收并购,华润三九在业务布局上更加多元化,快速完成产品线拓展,市场竞争力得到显著增强。

华润三九在2022年完成对昆药集团的并购,交易金额约为29亿元,获得昆药集团28%的股份,成为其控股股东。昆药集团在天然植物药领域具有深厚的技术积累和丰富的产品线,如核心产品血塞通系列、昆中药系列。此次并购使华润三九在血塞通软胶囊产品线上获得绝对的话语权,不仅切入心脑血管疾病治疗药物市场,拓展了业务边界,还通过圣火与昆药的整合,实现两款血塞通软胶囊的强强联合,发力三七口服药赛道,全面布局院内外市场。同时,并购完成后,华润三九对昆药集团在生产、销售、研发等环节进行整合,通过优化生产流程,提高其盈利能力。
2024年8月4日,华润三九拟斥资62亿元人民币收购天士力4.18亿股股份,占天士力总股本的28%。此次权益变动完成后,华润三九将成为天士力的控股股东,中国华润将成为天士力的实际控制人,项目持续推进中。天士力在创新中药研发领域技术优势明显,2024年研发投入达10.39亿元,研发费用8.3亿元,在中药上市企业中位居前列。天士力拥有98款在研产品,包含33款1类创新药,涵盖中药、化药、生物药;27款处于临床试验阶段,22款正在临床II、III期阶段。
华润三九以CHC等家中常备药为基本盘,致力于成为大众医药健康产业的引领者。CHC自我诊疗业务包含OTC、专业品牌、大健康和康复慢病四条业务线,目前公司已成为国内OTC领域品牌+渠道的龙头企业,不仅拥有较高的品牌辨识度,而且产品终端药店覆盖率高,已覆盖全国超过40万家药店,999感冒灵颗粒现为终端零售药店引流产品。同时公司在品牌打造、渠道管理等方面均有优势。强大的品牌、渠道、销售网络,有利于公司持续提升新老产品的终端触达率和市占率。公司通过与海外巨头合作、并购国内优质企业,积极拓展和快速补充中药和大健康产品线,同时利用强大的渠道销售能力赋能新产品快速放量,产品盈利形成的现金流反哺公司产品线拓展。
CHC业务营收持续提升,毛利率维持较高水平。CHC业务是公司营业收入的主要来源,销售收入逐年提高,由2015年的44亿元增长至2024年的125亿元。CHC业务占总营收的比重大约维持在50%,2022年CHC业务占比63%,2023年-2024年由于合并昆药集团的影响,CHC营收占比出现下滑。同时,2015-2024年CHC业务的毛利率维持较高水平,成本管控能力较强。
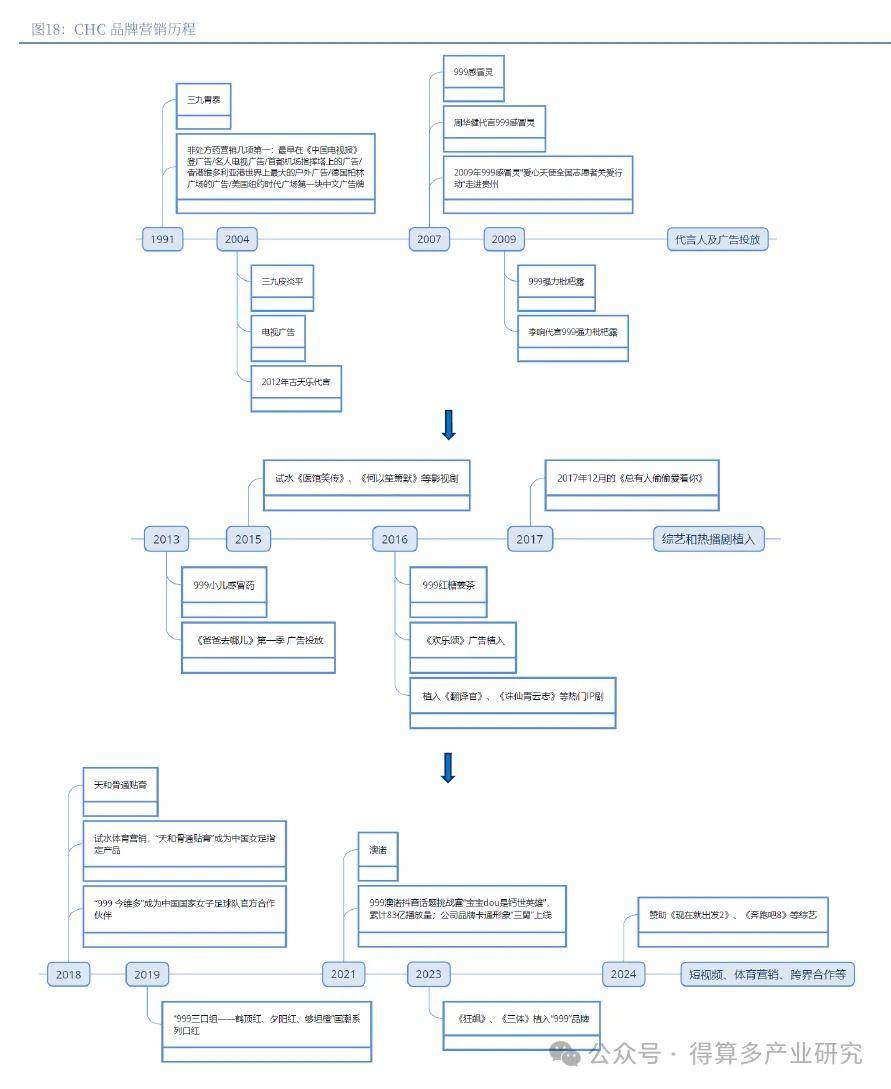
近30年深耕品牌建设,与大众的品牌沟通方式与时俱进。华润三九的品牌建设历程可追溯至上世纪90年代,当时三九集团推出“999”品牌,以“999胃泰”为先锋产品,凭借其显著疗效和易记的品牌标识,迅速在市场崭露头角。随后,公司持续推出999感冒灵等产品,通过大规模的广告投放,尤其是在央视等主流媒体的高频次曝光,“999”品牌知名度大幅提升。华润三九持续探索新的品牌营销模式,2013年进行综艺和热播剧的品牌植入,进一步扩大品牌影响力。2018年以来,公司涉猎短视频、体育营销、跨界联名等,品牌沟通方式与时俱进。此外,华润三九长期参与公益活动,如“关爱儿童健康”公益活动等,塑造了良好品牌形象。近30年的品牌耕耘,公司不断优化品牌管理,整合旗下产品线,强化“999”品牌的核心价值。

品牌带动产品:旗下多个产品市场认可度高,有望带来长期增长动力。历经多年发展积淀,华润三九推出的“999”系列品牌在消费者和医药行业中均享有较高的认可度。“999”系列感冒药、胃药、皮肤药等产品终端销售亮眼,另有天和牌系列骨科产品在终端销量在相关品类中居于领先地位。三九旗下各品牌认可度高,具有稀缺性,有望在医药新零售时代趋势下进一步提高市占率,具备长期增长潜力。
强大的渠道体系管理和终端覆盖是公司的核心优势之一。CHC业务依托于三九商道客户体系,与全国最优质的经销商和连锁终端广泛深入合作,覆盖全国超过60万家药店,线上与京东大药房、阿里健康大药房、平安好医生等建立战略合作,深入挖掘线上增长潜力及营销模式。处方药覆盖全国数千家等级医院,数万家基层医疗机构,并积极探索互联网医疗市场。
与时俱进成立数字化中心,新零售渠道变革中“三步走”。随着购药行为不断向线上迁移,公司紧密关注线上数字化及新零售趋势,通过强化构建数字化中心、深化电商平台合作,布局互联网医疗平台、调整产品结构、转移品牌投放、推动线上线下融合、建立新型营销合作关系以及加强新零售基础设施建设等一系列举措,积极应对线上数字化及新零售趋势,不断提升企业的核心竞争力和市场影响力。2024年618电商大促活动中,感冒咳嗽类、痔疮类、肝胆用药类、维矿物质类等多个品类保持排名领先。数字化赋能销售、制造、患者管理,综合实力进一步提升。除了数字化中心,公司在智能制造、数智医疗等方面亦有布局。智能制造是公司重点打造的核心优势之一,通过智能制造新技术实现质量可视、可感知以及产品生产端到端的全程可控、可优化。公司深蓝(智能制造)实验室运用 5G、区块链、数字孪生、云计算、AI智能生产设备等技术升级传统药品制造体系,加快数字化转型及中药现代化进程。公司多个生产基地持续推进智能制造建设工作,如观澜基地、雅安三九、华润金蟾等标杆工厂2024腾讯全球数字生态大会数智医疗专场上,华润三九与腾讯云签订战略合作协议,打造“三舅健,它是基于腾讯医疗大模型、云计算等新技术搭建的AI智能助手,致力于向用户提供便捷与高康管家”效的健康服务,并将通过用户反馈和大模型基础能力的提升不断迭代。当下以健康需要为导向的数字化、个性化健康管理蓬勃发展,依托腾讯,华润三九将全面升级健康管理的服务能力。