可购买单份报告或打包(100多份未来材料报告,覆盖碳纤维、超导、超材料、镁合金、高温合金、稀土、复合材料、结构材料、功能材料等)
镁合金是一种以金属镁为基础,加入其他元素如铝、锌、锰、锆、稀土等组成的合金材料。镁合金具有密度低、比强度高、阻尼减震性能好、易于回收再利用等特点,广泛应用于航空航天、汽车制造、电子通讯等领域。镁合金可按照多种类型分类。

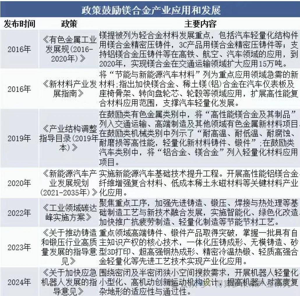
轻量化材料政策持续出台,产业应用和发展迎发展机遇。“十四五”期间,国家重点研发计划项目中包含“新型结构功能一体化镁合金变形加工材制造关键技术”、“高性能镁合金大型铸/锻成形与应用关键技术”、“高强轻质金属结构材料精密注射成形技术”、“高性能金属增强镁基复合材料及制备加工技术”等攻关项目,国家对镁合金产业高度重视,行业有望迎来重大发展机遇。

随着全球轻量化趋势的加强,镁合金作为理想的轻量化材料,其市场需求将持续增长。未来,机器人、航空航天、汽车、3C 等领域对镁合金的需求将进一步扩大。从技术进步的角度来看,镁合金行业将继续加大技术研发力度,推动技术创新。未来,高性能镁合金、新型成型工艺、高效表面处理技术等将成为研发热点。这将进一步提升镁合金的性能和稳定性,拓展其应用领域。
绿色环保也将成为镁合金行业发展的重点。随着环保意识的提高,镁合金行业将更加注重绿色环保生产,减少生产过程中的污染排放,提高资源利用效率。这既符合可持续发展的理念,也是行业未来发展的重要方向。