本文为节选内容
如需更多报告,联系客服
或扫码获取报告

eVTOL机型丰富,技术路线多样。eVTOL是指采用电机驱动的具备垂直起降能力的飞行器,其中电机由电动力驱动,电动力包含电池、燃料电池等不同能源形式。eVTOL构型种类较为丰富,其总体构型可进行多种创新性的气动-推进一体化设计和非常规气动布局设计,具体可细分为多旋翼型、复合型、矢量推进型(包括倾转旋翼型及倾转涵道型)。
多旋翼型:适航认证难度相对较低,占地空间较小,具有垂直起降能力,灵活性和稳定性较高,技术难度较低,但能效低,航程短,仅适用于短途运输。
复合型:能效较高,具有高速和长航程的能力,但有效载荷低,占地面积大,重量大,不易折叠,灵活性较差。
倾转旋翼型:具有较高的速度和航程,且可满足不同的出行需求,既可垂直起降,又可长距离飞行,但开发技术难度大,研发风险和成本高,且对载荷及乘员数量有限制,难以实现大规模运输。
倾转涵道型:具有高速和长航程能力,效率较高且兼具舒适性和安全性,但技术难度极高,投资较大,产品开发与测试周期长。

eVTOL性能优势明显,竞争能力突出,发展前景广阔。eVTOL主要具有六大性能特征:飞行安全性、运行可靠性、绿色环保性、运营经济性、智能自主性、体验舒适性。1)飞行安全性:eVTOL采用多电池系统、多电机驱动多旋翼,具有多套独立可靠的动力系统提供安全冗余,大幅提升飞行安全性。2)运行可靠性: eVTOL运营环境复杂,对运行可靠性要求更高;电气化的eVTOL简化了传统动力及传动复杂的机械结构,在各种功能上均实现了运行可靠性。3)绿色环保性:eVTOL基于电动化,没有发动机,符合零碳愿景和环保要求,同时能够大幅降低噪音,提升乘坐体验和舒适度。4)运营经济性:eVTOL在生产、设计、运营等方面均具有低成本优势,随着规模化和供应链不断成熟,未来eVTOL运营成本将进一步降低,更加大众化、普适化。(5)智能自主性: eVTOL拥有智能驾驶技术,帮助感知、决策、控制,实现高度自动化运行。(6)体验舒适性: eVTOL可实现城内及城际空中交通“门到门”无缝中转,缩短行程时间以提高通勤效率,同时具备噪音小,带来沉浸式观光体验。

eVTOL适用范围广,应用场景丰富。目前eVTOL可以满足少量乘客的城市飞行或包裹递送,小型eVTOL在军事、航模、农业、安防等领域已有大量应用。随着全球eVTOL量产,应用场景将大幅拓展至城市客运(UAM)、区域客运(RAM)、城市物流配送、商务出行、紧急医疗服务、私用飞行器等多种场景模式,大致可分为载人客运、载物货运、公共服务、警务安防、国防军事及私人飞行等六大类行业场景。

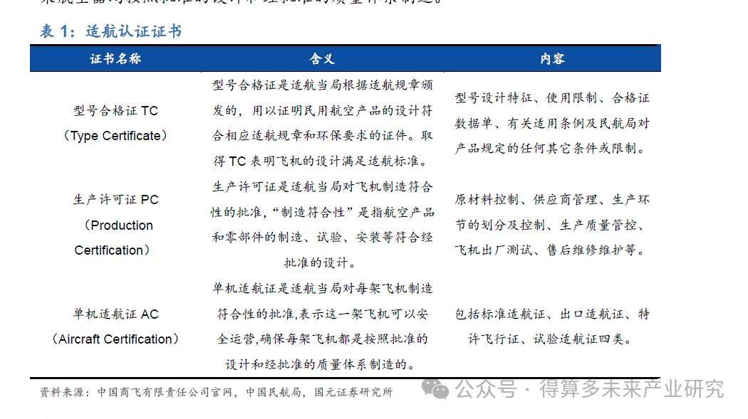
民用航空器只有经过民航局适航审定合格才能够进入中国民航市场。根据中国民用航空局(CAAC)发布的《中华人民共和国民用航空法》和《民用航空产品和零部件合格审定规定》,适航审定分为三个阶段,分别是型号合格审定、生产许可审定和适航合格审定。对于eVTOL来说,取证路径也要遵循民航要求进行各环节流程认证和审批。一般来说,一款eVTOL的适航审批流程为适航证AC(试飞)——型号合格证TC(机型可商业化,但每架产品需单独申请AC)——生产许可证PC((批量化AC授权)。
型号合格审定:是中国民用航空局(CAAC)对民用航空产品(指民用航空器、航空发动机或者螺旋桨)进行设计批准的过程。符合民用航空产品符合相应适航规章和环境保护要求的民用航空产品,CAAC会根据《民用航空产品和零部件合格审定规定》(CCAR-21)颁发型号合格证(Type Certificate,简称TC)。型号合格证内容主要包括型号设计、使用限制、数据单、有关适航要求和环境保护要求,以及对民用航空产品规定的其他条件或限制,取得TC证则证明民用航空产品符合相应适航规章和环境保护要求。型号合格审定主要包括五个阶段:项目受理和启动阶段、要求确定阶段、符合性计划制定阶段、符合性确认阶段、颁证阶段。
生产许可审定:是CAAC对已获得民用航空产品型号设计批准并欲重复生产该产品的制造人所进行的资格性审定,以保证该产品符合经批准的型号设计。生产许可审定的最终批准形式是颁发生产许可证(Production Certificate,简称PC)。持有或已经申请TC,具有申请PC的资格。生产许可证内容主要包括质量控制资料、组织机构和生产设施。取得PC表明对于申请生产许可证的任何产品均已建立并能够保持一个质量控制系统,以确保产品的每一项目均能符合相应型号合格证书的设计要求。生产许可审定主要包括四个阶段:申请和受理阶段、评审准备阶段、质量控制系统评审阶段、颁证阶段。
适航合格审定:在适航检查人员对航空器完成适航检查、确认航空器符合经批准的型号设计并处于安全可用状态后,适航监察员即可完成适航证(Airworthinesscertificate,简称AC)的签发。包括标准适航证、出口适航证、外国适航证认可书和特许飞行证等。持有PC无需进一步证明即可获取 AC。取得单机适航证证明每架航空器均按照批准的设计和经批准的质量体系制造。

截至目前,亿航EH216-S是全球首个三证齐全的eVTOL飞行器。2023年10月13日,亿航EH216-S无人驾驶航空器获得eVTOL领域全球首张型号合格证(TC)。2023年12月21日,EH216-S无人驾驶载人航空器获得由中国民用航空局颁发的标准适航证(AC),成为全球首个获得适航证的eVTOL航空器,取得行业领先,正式开启商业化交付。2023年12月28日,首批完成适航认证的EH216-S无人驾驶载人航空器分别在广州、合肥两座城市完成了商业首飞演示,标志着EH216-S在当地景区将开展常态化空中商业飞行,稳步推进商业化运营。2024年4月7日,EH216-S 无人驾驶载人航空器获得由中国民用航空航局颁发的生产许可证(PC),这是全球eVTOL行业内首张生产许可证,标志着EH216-S率先迈入规模化生产阶段,为下一步商业化运营提供重要保障。