链接:陕西省风电市场发展现状、趋势与投资前景预测调研分析报告(2026版)
链接:陕西省分散式风电市场发展现状、趋势与投资前景预测调研分析报告(2026版)
链接:陕西省风电设备升级改造、退役回收利用市场发展现状、趋势与投资前景预测调研分析报告(2026版)
链接:陕西省光伏发电市场发展现状、趋势与投资前景预测调研分析报告(2026版)
链接:陕西省分布式光伏发电市场发展现状、趋势与投资前景预测调研分析报告(2026版)
链接:陕西省光伏设备升级改造、退役回收利用市场发展现状、趋势与投资前景预测调研分析报告(2026版)
陕西省发展和改革委员会关于开展陕西省2026年分散式风电小型地面光伏电站项目申报工作的通知
各设区市发展改革委,铜川市能源局,杨凌示范区发展改革局,国网陕西省电力有限公司,各有关企业:
为持续深化"三个年"活动,进一步促进全省高碳行业节能降碳,大力推进我省新能源项目多元化开发建设,助力实现碳达峰,加快实现我省"十五五"经济社会发展和能源绿色转型高质量开局,现就2026年全省分散式风电、小型地面光伏电站项目申报工作有关事项通知如下。
一、申报项目类型。分散式风电应符合<<国家能源局关于印
发(分散式风电项目开发建设暂行管理办法>的通知>>(国能发新能[2018]30号)相关要求。小型地面光伏电站是指利用农业种植设施、畜禽养殖设施、林业种植培育设施、渔业养殖设施等农业设施建设的光伏发电项目,以及利用闲散空地、坑塘水面、荒山荒坡、油田气田、废弃矿区等建设的地面光伏电站,需纳入全省光伏项目建设规模后实施,并按照集中式光伏电站管理。各分散式风电、小型地面光伏电站项目单体规模不超过5万千瓦(不含),鼓励新能源项目按照不低于装机容量的10%、时长2小时配置新型储能。
分布式光伏和绿电直连项目不在本次申报范围内。分布式光伏项目按照<<分布式光伏发电开发建设管理办法>>(国能发新能规[2025]7号)及<<关于贯彻落实(分布式光伏发电开发建设管理办法>的通知>>(陕发改能新能源[2025]1443号)相关要求执行;绿电直连项目按照<<关于组织开展绿电直连试点工作的通知>>(陕发改能新能源[2025]1036号)相关要求执行。
二、开发企业类型。申报企业应为国家对绿色电力消费比例有要求的电解铝、钢铁、水泥、多晶硅、已通过国家窗口指导的数据中心行业企业,或有降碳刚需的高耗能企业(含能化、有色、建材和火电等行业)。
三、项目上网方式。分散式风电、小型地面光伏电站项目可选择采用全额上网方式;也可以选择直接接入高耗能项目负荷侧自发自用方式。采用全额上网方式时,接入系统电压等级不超过
110千伏,不向110千伏的上一级电压等级电网反送电;选择直接接入高耗能项目负荷侧自发自用方式时,新能源年自发自用电量占总可用发电量比例不低于95%,上网电量不高于5%,相关高耗能项目公平承担稳定供应保障费用,相关原则参照国家发展改革委国家能源局<<关于完善价格机制促进新能源发电就近消纳的通知>>(发改价格[2025]1192号)相关要求。
四、各市申报规模。考虑各市高碳行业实际情况及新能源开发需求,榆林市申报规模不超过80万千瓦、延安市不超过75万千瓦,关中地区各市不超过60万千瓦,陕南地区各市不超过30万千瓦。各市应严格把关,杜绝化整为零、拆分申报项目,分散式风电项目5公里半径范围内新增装机量不得超过5万千瓦。
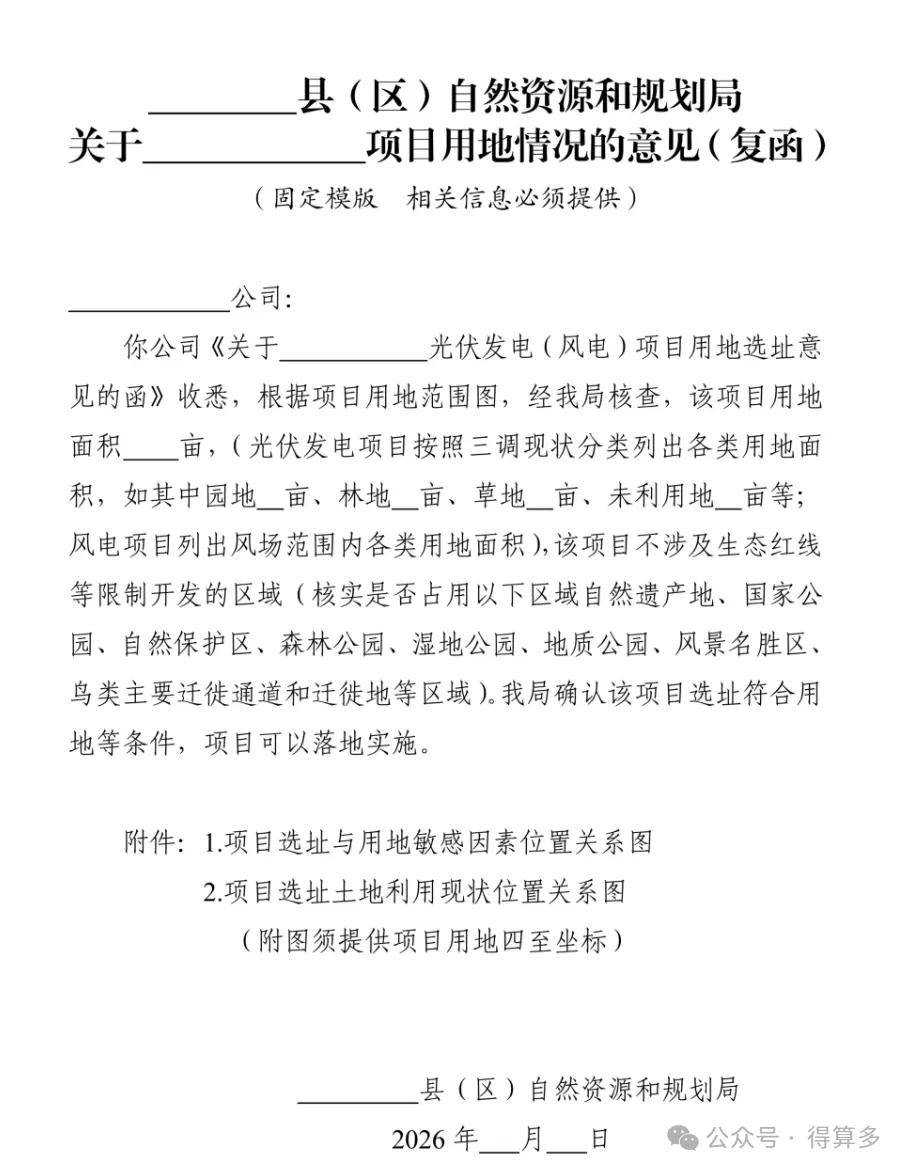
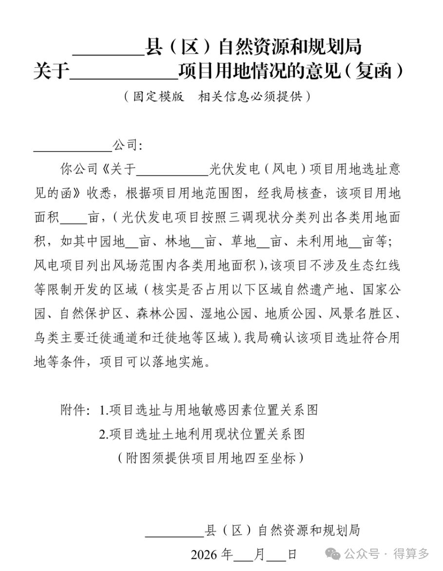
五、确保前期深度。各市要加强对投资企业开展项目建设前期工作的协调指导,风电、光伏发电项目须落实建设场址坐标、范围等内容,排查用地敏感因素,每个项目要由县级自然资源和林业部门逐个项目出具土地和林业等要素资源保障的意见,各市报送的项目须提供市级自然资源(规划)和林业部门统一出具的逐个项目用地用林用草审查意见。
六、加快项目建设。纳入本次建设清单的风电项目应于2027年6月底前完成核准,2028年6月底前全容量并网;光伏项目应于2026年12月底前完成备案,2027年12月底前全容量并网。各市要督促加快项目建设,及时协调解决存在的突出问题,确保在规定时间内并网发电。
七、做好接网工程。电网企业要切实做好新能源配套电网的规划建设,简化接网流程,确保纳入本次建设清单的项目"能并尽并";要统筹做好新能源与配套送出工程的统一规划,考虑规划整体性和运行需要,满足新能源并网需求,确保工程与电源建设的进度相匹配。
八、加强项目管理。各市要优化营商环境,严格落实国家统一大市场建设要求,规范开发建设秩序,不得将配套产业作为项目开发建设的门槛。纳入本次建设清单的项目,自清单印发之日至项目全容量并网后三年内,未经我委和市级投资主管部门同意,不得擅自将项目股权、相关权益转让给其他投资主体。项目实施中,投资主体发生重大变化以及建设地点、建设内容等发生改变,应向项目核准(备案)机关提出申请,重新办理相关手续。要严格执行可再生能源发电项目信息报送要求,按月及时在国家可再生能源发电项目信息管理平台填报、为促进行业有序发展提供数据支撑。
九、项目报送要求。各市对项目进行初审后,按照所分配的申报建设规模,填写申报信息表(详见附件2),于3月31日前将相关材料(含电子版)报送我委,逾期未报送的,视为自动放弃,不受理各市延期申报。我委将会同省级自然资源、林业等部门审核完成后,聘请行业、电网专家组成专家组,根据评分标准对申报的项目进行打分,综合确定建设项目清单。
附件:1.陕西省2026年分散式风电、小型地面光伏电站项目申报要求
2.陕西省2026年分散式风电、小型地面光伏电站项目申报信息表
附件1
陕西省2026年分散式风电、小型地面光伏电站项目申报要求
一、申报企业基本要求
(一)申报企业应是在中华人民共和国注册或依法备案登记,具备独立法人资格,没有处于被责令停业、财产被接管、冻结、破产等状态。
(二)为进一步降低非技术成本,提高项目建设进度,本次竞争配置不接受联合体申报。
(三)申报企业提供虚假申报材料的(虚假坐标范围、测风资料、业绩、可研等内容),一经发现取消参评资格,且不得参加以后年度申报。
(四)2021年1月1日至今,申报企业在陕西省未发生过严重违约,或重大及以上安全生产事故,或严重拖欠农民工工资的情况。
(五)申报企业未被国家企业信用信息公示系统(www.gsxt.gov.cn)列入严重违法失信企业名单,未被"信用中国"网站(www.creditchina.gov.cn)列入"失信被执行人名单"。
二、工作程序
(一)项目初审
申报企业通过县(区)发展改革部门向市级发展改革部门提出申请,提交申报材料(详见附件1.1、1.3)。各市发展改革部门负责审核企业递交的材料是否完整、是否严格按照申报材料提纲编制,企业是否满足申报基本要求、是否出具相关承诺,并按照明确申报容量向我委报送。各市(区)报送的项目建设规模不得超过省级明确的建设规模。
(二)联合评审
省发展改革委、省自然资源厅、省林业局将根据企业提供的四至坐标,对项目符合用地用林用草政策进行审核,不符合条件的,不进入专家评分环节。对符合条件的项目我委将成立专家组,对项目进行现场打分,评审专家从专家库中随机抽取,并签署书面意见,评审过程全程接受监督(评分细则详见附件1.2)。
(三)审定公示
评审工作结束并经省发展改革委(省能源局)确认后,在省发展改革委网站公示,公示信息包括项目名称、项目单位、建设规模、建设地点等。对公示内容有异议的,需在公示期(5个工作日)内以书面形式提交意见。
(四)公布方案
通过公示后,省发展改革委(省能源局)将形成项目建设清单,通过文件形式正式印发实施。
四、其它要求
(一)分散式风电项目应符合<<分散式风电项目开发建设暂
行管理办法>>(国能发新能[2018]30号)的有关要求。小型地面光伏电站项目应符合<<关于贯彻落实(分布式光伏发电开发建设管理办法>的通知>>(陕发改能新能源[2025]1443号)的有关要求。
(二)纳入建设清单的风电、光伏发电项目,上网电价按照<<关于深化新能源上网电价市场化改革促进新能源高质量发展的通知>>(发改价格[2025]136号)及省级价格主管部门有关电价政策执行。
(三)申报企业严格按照申报提纲编制,确保申报材料简洁、
清晰。
(四)以项目公司名义申报的,须提供在陕最高投资主体(或集团公司)的授权。
(五)企业在编制申报材料时,须在目录后附上自评分表并注明对应内容及页码。
(六)光伏项目须提供用地范围、风电项目须提供风机点位
坐标(SHP等矢量格式)。(七)申报材料按照项目装订成册并附目录,封面、目录和自评分表加盖公章,提供正本1份,副本1份,电子版1份(U)。
附件
1.1陕西省2026年分散式风电、小型地面光伏电站项目申报材料编制提纲
1.2陕西省2026年分散式风电、小型地面光伏电站项目评分
细则
1.3有关意见和承诺函模板
附件1.1
陕西省2026年分散式风电、小型地面光伏电站项目申报材料编制提纲
一、申报企业情况
申报企业的主营业务、资产负债、净资产、企业营业执照、股权结构、组织机构代码证或统一社会信用代码证等。
1.1投资能力。提供经审计的近两年任意一年的财务报表复印件并加盖公章,报表内容应清晰、数字可辨认。
1.2降碳需求情况。生产企业需提供降碳需求说明材料,并提供近3年(2023-2025年)企业经营情况,包括用电量、新能源电力消纳、产品类型、销量情况等,附相关证明材料加盖公章;火电企业需提供火电厂相关运行证明材料加盖公章。
二、项目申报方案
2.1申报项目基本情况。主要包括项目名称、建设地点、建设规模、建设内容、土地性质、接入情况等。
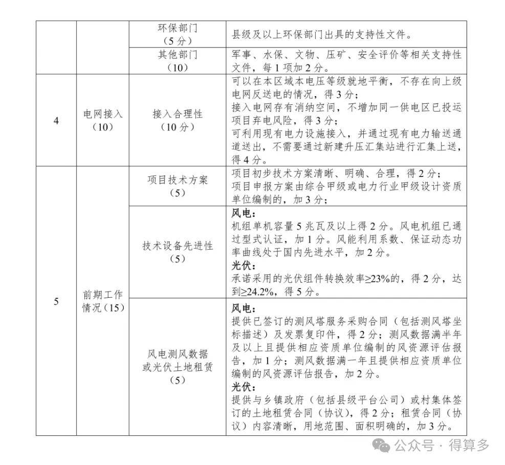
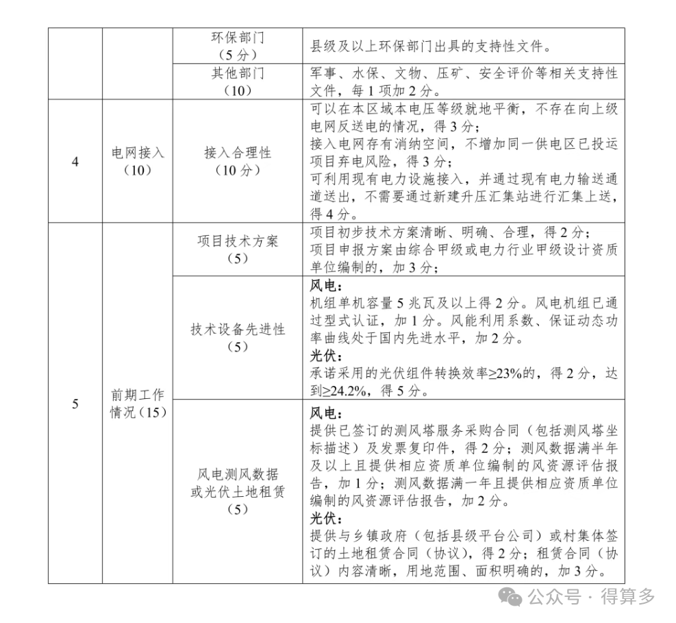
2.2前期工作情况。根据项目初步技术方案和风资源评估(光伏用地租赁)前期工作情况。
2.3支持性文件。县级人民政府出具的支持项目建设的说明;县级自然资源、林草、环保等部门出具的支持性文件。
2.4申报企业承诺。企业关于本年度申报项目情况的建设承诺函。
。






