电子邮箱  
密码      忘记密码?
  注册
更多内容关注公众号
沧州市2025年风电项目竞争性配置公告
联系电话:13699799697(微信) | 联系电话:13699799697(微信)佚名 | 发布时间: 2026-02-11 | 34 次浏览 | 🔊 点击朗读正文 ❚❚ | 分享到:


报告链接:沧州市风电市场发展与投资前景预测分析报告(2025版)


按照《河北省风电、光伏发电项目开发建设管理办法试行》(冀发改能源规20259号)、《关于发布2025年河北省风电光伏项目竞配清单的通知》等文件要求,沧州市发展和改革委员会委托中国电建集团河北省电力勘测设计研究院有限公司开展竞配清单所列沧州市风电光伏项目投资主体的竞争性配置工作。现将有关事项公告如下,欢迎具备合格资质条件、具有足够投资能力及技术实力的企业参加项目申报。

一、项目基本信息

本次竞配涉及南皮县、泊头市、河间市、肃宁县四个风电项目,总规模50万千瓦。详细情况如下:

序号

县市区

项目名称

建设地点

项目规模

风电(万千瓦)

1

南皮县

沧州市南皮县2025年1号风电项目

南皮县刘八里镇、乌马营镇、冯家口镇、大浪淀镇

12.5

2

泊头市

沧州市泊头市2025年1号风电项目

泊头市洼里王镇,王武庄乡,营子乡,交河镇,四营镇,富镇,西辛店乡

12.5

3

河间市

沧州市河间市2025年1号风电项目

河间市诗经村镇、兴村镇、北石槽乡、留古寺镇

12.5

4

肃宁县

沧州市肃宁县2025年1号风电项目

肃宁县梁家村镇、师素镇、窝北镇、河北留善寺镇

12.5

二、申报企业资格要求

1.申报企业须为在中华人民共和国境内依法注册的独立法人,具有独立承担民事责任的能力。

2.申报企业未被列入失信联合惩戒对象名单(企业集团公司和申报主体均须提供“信用中国”网站无违法违规的查询记录,提供查询结果网页截图,并加盖申报主体公章。境外企业需出具无违法违规的承诺函)。

3.单个项目,属于同一集团(一级公司)或者存在控股、管理关系的不同企业不能同时参与竞配。本次竞配不接受联合体形式申报。

4.申报企业未被列入开发建设黑名单(以政府部门监管结果为准)。

5.申报企业存在延期项目,在项目全容量并网前不得参与竞配(以政府公布延期文件名单为准)。

三、竞配文件获取

1.参与申报企业,请于2026年2月5日前(每日9:00至11:00,15:00至17:00)进行线下报名并获取竞配文件,报名及竞配文件获取地址:石家庄市长安区建华北大街6号。联系人:田松,联系方式:13331399831。

2.报名时需提供申报企业的营业执照副本法人身份证明法人授权委托书及被委托人身份证明,所有资料提交复印件1套(需加盖企业公章,法定代表人印章)。

3.竞配文件以纸质版形式发放,领取竞配文件时须登记企业名称、联系人姓名、电话、邮箱等有效企业信息

四、申报文件提交

1.申报文件提交的截止时间为2026年2月7日17:00,提交至石家庄市长安区建华北大街6号。材料提交后不得修改。

2.申报文件的所有材料须包装在同一个封套内,做封条加盖密封章,写明单位名称、地址、电话及联系人信息,未按要求密封和加写标记的申报文件不予受理。材料格式及内容要求详见竞配文件。

3.逾期送达或者未送达指定地点的申报文件不予受理。

五、评审方式

1.咨询单位从沧州市新能源专家库中随机抽选异地专家成立评审专家组。

2.审查“申报企业要求”的各项内容,同一个项目通过审查的申报企业不足三家,则该项目本次竞配工作终止

3.专家组首先对隐去企业名称、标识、人员姓名等可识别信息的技术方案说明(评分细则中第二项“申请报告”第三项“项目示范”的相应内容)盲审评分,再对企业能力、各市自主得分项等进行评审打分。

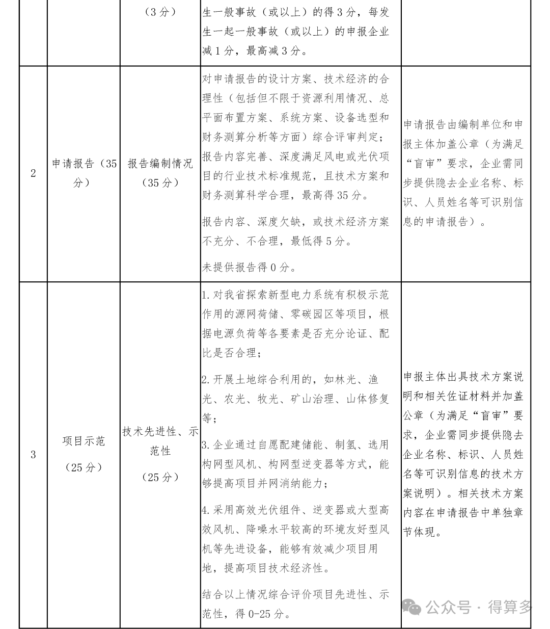
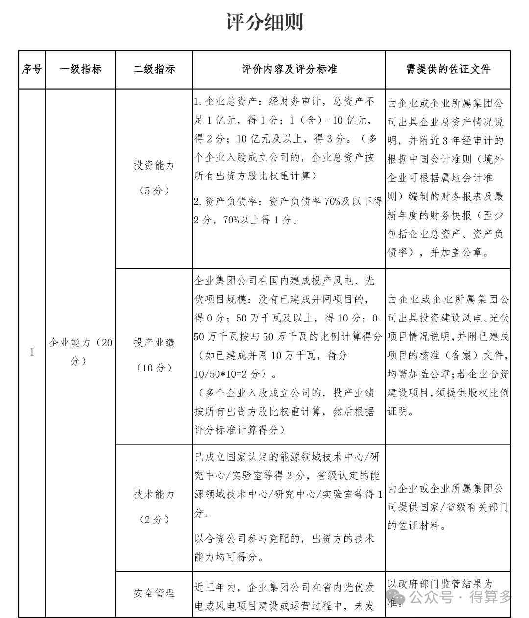
4.本次竞配采用百分制,共设评分项4项,详见附件。

六、联系方式

配置方:沧州市发展和改革委员会

地址:沧州市运河区解放西路39号

联系人:李云豪

电话:0317-2160867

咨询单位:中国电建集团河北省电力勘测设计研究院有限公司

地址:河北省石家庄市建华北大街6号

联系人:田松

电话:13331399831


附件:评分细则
图片
图片
图片
图片




×加入会员,享受更多优惠
×左边广告文本