本文为节选内容
如需更多报告,联系客服

政策:双减政策卓有成效,边际优化深化细则
1)双减及配套政策:大力压减校外培训,取得阶段性成果。2021 年 7 月 24 日,教育部发布双减政策,减轻义务教育阶段学生作业负担和校外培训负担;并密集出台配套政策,细化强化校外培训机构管理。2022 年 10 月 28 日,“双减”报告指出义务教育阶段线下学科类培训机构数量由原来的 12.4万个压减至 4932 个,压减率 96%,线上学科类培训机构由原来的 263 个压减至 34 个,压减率 87%。
2)政策复盘及展望:义务教育减负为长期主线,非学科校外培训为有益补
充。①我国教育政策分为两条主线:规范义务教育阶段校外培训发展,从初步探索到强力管控再到分类管理,支持非学科类发展,主旨始终不变即为学生减负并促进全面发展;支持职业教育发展,培养高素质劳动和技术技能人才。②展望:规范校外培训机构,鼓励非学科类校外培训。
▌ 需求:校外培训仍为刚需,素质教育快速增长
1)高中学科培训基本盘稳固,非学科培训参培率有望提升。①K12 总在校生规模保持稳增态势,2017-2023 年义务教育/特殊教育/高中教育在校生人数 CAGR 分别为+2%/+8%/+1%。②高中阶段毛入学率提升明显,普通本科录取率有所下降。高中毛入学率从 2014 年 87%提升至 2024 年 92%,而 2023 年普通本科录取率为 37%,较 2017 年下降 7pcts。③非学科培训基数庞大,素质教育需求旺盛。2023 年 K9 在校生人数共1.60 亿名,同增 1.2%;校外学科/非学科培训/校内课后服务参与率分别为 13.5%/13.6%/30.8%。
2)教育支出持续增长,支付意愿仍足。①宏观层面:教育经费支出占比整体稳定,K12 整体支出持续增长。②微观层面:居民人均教育支出保持增长,兴趣班投入金额多数增长。2019 年全国/城镇/农村家庭生均教育支出/人均可支配收入比重分别为 28.8%/28.1%/37.5%,双减后 85%的家庭教育对兴趣班投入金额不变或增加。
3)校外培训市场回暖,素质教育空间广阔。①根据测算,2024 年 K12 学科培训市场规模预计为 2241 亿元,其中高中预计为 1473 亿元,2024-2027CAGR 分别为 12%/14%。②2024年我国素质教育市场规模预计 6463 亿元,同增 29%,2023-2027 年 CAGR 预计为 20%。
供给:出清利于龙头,回归良性竞争
1)转型方向潜力仍足,头部具先发优势。素质教育业务为教培企业主流转型方向,内容迁移与复用难度更小;高中学科培训中以全日制培训基地形式开展的,先发优势明显。2)①双减后教育培训机构数量减少,行业供给侧大幅出清。双减前 2019 年 5 月全国共约 86.4 万家教育培训机构,其中 K12学科培训校外机构约 18.7 万家;截至目前我国约 12.62 万家教培机构,其中学科培训机构仅 9312 家。②双减后随着中小规模企业加速出清,同时申请牌照等入行门槛持续提高,竞争格局进一步向龙头集中。
1、政策:双减政策卓有成效,边际优化深化
细则
1.1、 双减及配套政策:大力压减校外培训,取得阶段性成果
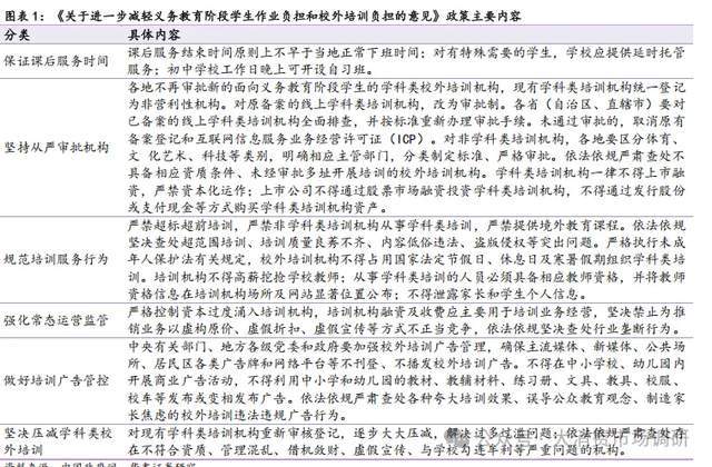
规范校外培训行为,压减 K9 学科类校外培训。2021 年 7 月 24 日,教育部发布《关于进一步减轻义务教育阶段学生作业负担和校外培训负担的意见》,其重点包括:1)规定课后服务时长,规范培训服务行为。确保作业布置科学合理,学校课后服务基本满足学生需要,结束时间原则上不早于当地正常下班时间。严禁超标超前培训,严禁非学科类培训机构从事学科类培训,严禁提供境外教育课程。2)从严审批机构,压减学科类校外培训。各地不再审批新的面向义务教育阶段学生的学科类校外培训机构,现有学科类培训机构统一登记为非营利性机构。对现有学科类培训机构重新审核登记,逐步大大压减,解决过多过滥问题。3)强化常态运营监管,做好校外培训广告管控。严格控制资本过度涌入培训机构,坚决禁止为推销业务以虚构原价、虚假折扣、虚假宣传等方式不正当竞争。加强校外培训广告管理,确保高传播媒介不刊登、不播发校外培训广告。

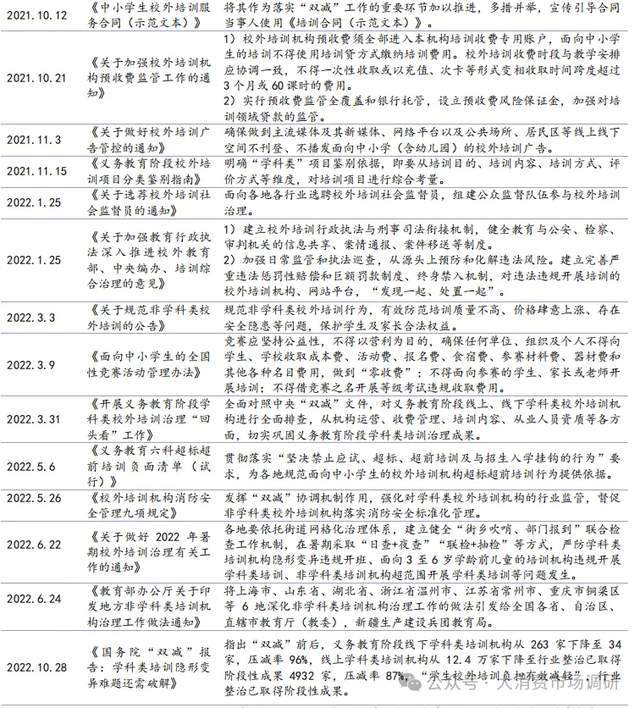
配套措施密集出台,细化强化校外培训机构管理。《双减》政策发布后,教育部陆续发布一系列配套政策,明确划分学科类和非学科类范围,同时给出鉴别指南,K9 学科类机构需登记为非营利性机构,并从培训材料、违规行为、审批制度、预收款监管、收费监管、广告管控等方面做出详细指导和要求,同时组建公众监督队伍,加强日常监管和执法巡查。另外对于线上培训,2021 年底前完成对已备案线上学科类培训机构的审批工作,同步建立监督管理制度。在依法获得办学许可证及相关证照前,现有线上机构应暂停新的招生及收费行为。


校外培训机构数量骤减,“双减”取得阶段性成果。2022 年 10 月 28 日,第十三届全国人民代表大会发布“双减”报告,2021 年底前实现“营转非”、“备改审”完成率 100%,义务教育阶段线下学科类培训机构数量由原来的 12.4 万个压减至 4932 个,压减率 96%,线上学科类培训机构由原来的 263 个压减至 34 个,压减率 87.1%,绝大多数学生校外培训时长较“双减”前减少 50%以上。另外,学科类培训收费在政府指导价标准出台后平均下降 4成以上,家庭教育支出有效减轻;更注重实施素质教育,注重身心健康成长。

打击隐形变异培训,对非学科类培训影响亦大。2022 年 11 月 30 日,教育部等十三部门印发《关于规范面向中小学生的非学科类校外培训的意见》,主要内容包括:1)明确非学科类培训机构设置标准、人员资质、日常规范。不得聘用中小学在职在岗教师,线下培训结束时间不得晚于 20:30,线上不得晚于 21:00,不得一次性收取时间跨度超 3 个月或 60课时的费用,且不得超过 5000 元。2)各地建立联合执法机制,推进“互联网+监管”。将非学科类培训机构全部纳入全国校外教育培训监管与服务综合平台统一管理,严厉打击违法行为。3)强化学校教育主阵地,公益性引进非学科类培训服务。补充校内素质教育资源配备,支持各地适当引进非学科类培训机构参与学校课后服务,但费用标准须明显低于培训机构在校外提供同质培训服务。但此时学科类与非学科类之间的划分与界定无统一标准,正规非学科类培训仍受影响。


各地非学科类培训管理呈现差异,监管较严且标准不一。自 2021 年底到 2024 年,地方关于“非学科培训”政策呈现逐步深入、不断细化和完善趋势,利于非学科培训规范发展,头部机构彰显优势。各地细化方向包括:1)关注校外培训机构的场地要求,强化培训机构从业人员的资质标准。浙江、上海、广东、江苏、陕西等地区对机构的开办资金、建筑面积以及生均面积等进行明确规定,同时要求从业人员持有相应的执教资格并具备一定学历水平。2)加强非学科类校外培训收费管理,少数明确非学科项目分类标准。上海市设定非学历文化知识校外培训机构的收费管理政策,要求实施预收费管理及与银行合作;贵州、广东使用专门鉴别法对无法直接判断的校外培训项目分类鉴别