本文为节选内容
如需更多报告,联系客服购买
可购买单份报告或打包(100多份医药健康报告,覆盖脑机接口、合成生物、生物医药、基因、中医药等)
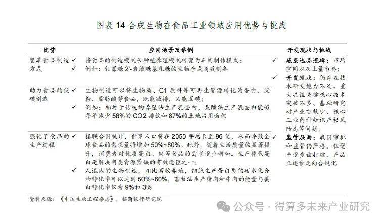
生物制造正在引领一场食品产业的绿色革命。通过生物发酵、酶解、细胞培养等先进技术,生物制造能够生产出更健康、更环保的食品和食品添加剂,如植物基蛋白、生物合成香料、天然色素以及益生菌等。合成生物学能够精准地改造微生物或细胞,使其高效生产出所需的食品成分和添加剂。例如,利用合成生物学改造的酵母菌可以生产出天然香料和色素,替代传统化学合成方法,不仅提升了产品的天然属性,还减少了对环境的影响。合成生物学还推动了细胞培养肉的开发,通过在实验室中培养动物细胞,生产出与传统肉类在口感和营养上相似的产品,同时避免了传统畜牧业带来的环境和伦理问题。此外,合成生物学还可以用于开发新型食品保鲜技术,延长食品的保质期,减少食品浪费。生物制造不仅推动了食品产业的升级,也为全球食品安全和可持续发展提供了新的思路和解决方案。

近年来,合成生物学技术已被用于生产多种食品配料与组分,相对于传统的生产工艺,其特征与优势主要体现在以下三个方面:第一,通过基因编辑和代谢工程改造微生物,能够实现高效、精准的生产,提高目标化合物的产量和纯度,降低生产成本;第二、合成生物学方法可以减少对传统农业和畜牧业的依赖,降低资源消耗和环境污染,符合可持续发展的要求。利用合成生物学生产的食品配料更加天然、安全,避免了传统化学合成方法可能带来的有害残留;第三,合成生物学技术还可以根据需求定制化生产特定营养成分或功能性食品配料,满足不同人群的健康需求。这些优势使得合成生物学在食品配料生产中具有广阔的应用前景。
生产替代蛋白是解决肉类资源紧缺的有效途径之一。整体看合成生物技术为未来食品绿色、可持续、高效的制造提供了技术支持。现阶段合成生物在食品领域仍处于发展初期阶段,一方面面临技术研发能力不足、重大共性关键核心技术突破不多、核心工业菌种知识产权风险高等问题,另一方面基于合成生物学的未来食品生产工艺与传统的食品制造工艺存在显著差异,亟需建立新的质量检测指标和质量控制标准。目前,国外已经审批通过了多种基于合成生物学的未来食品,而我国的进度则相对缓慢,存在国内市场被抢占的风险。合成生物在食品领域应用广阔,目前仍处于发展初级阶段,需要建立新的标准体系。

目前,从技术成熟度、生产成本、产品价值等角度考虑,未来合成生物学在食品领域应重点关注替代蛋白、食品添加剂和微藻。
1、替代蛋白
目前,使用合成生物学技术的替代蛋白已经展现出一系列具有高
潜力的应用方向。一是高附加值蛋白,如乳蛋白、卵蛋白、乳铁蛋白等,市场需求量和接受度较大,合成手段日趋成熟,市场竞争逐步转入下游生产阶段。波士顿咨询公司数据显示,到2035年,替代蛋白市场规模有望达到2900亿美元。
例如,美国完美日(PerfectDay)公司生产的人造乳蛋白和新加坡生物技术公司TurteTree发酵生产的乳铁蛋白,随着生产能力和成本控制力不断提升,产品逐渐成熟且获批上市,预计未来3~5年内将实现人造蛋白产品完全商业化。二是血红素类蛋白,如人造肉,包括植物肉和细胞培养肉,合成手段基本成熟,复原肉类的形态、颜色、口味和口感成为越来越重要的研究方向。三是微生物蛋白,即以微生物为蛋白来源,如酵母蛋白、菌丝蛋白、无机碳源蛋白等,其平均蛋白质含量是肉类的2~2.5倍,是大豆的1.7倍,这是新型的蛋白获取来源。
2、食品添加剂
目前,利用合成生物学手段生产食品添加剂主要集中于通过低成本合成天然提取物、高效合成稀缺产品、开发新的食品添加剂产品。其中,天然产物主要从植物中提取。由于天然产物提取成本高、工艺复杂、供应稳定性不足等问题,生物合成产物存在着巨大的发展机会。例如,在食品行业减糖需求的强劲带动下,甜味剂的市场规模不断扩大。创新型功能性食品原料,例如,母乳低聚糖(HMOs)等逐渐被消费者接纳,获得了良好的反馈。
3、微藻
微藻的价值远超出食品领域,具有将二氧化碳转化为生物质原材料的能力。全球市场洞察(GlobalMarketInsights)公司发布的一份行业报告显示,商业海藻市场预计在2027年的收入将超过950亿美元,且2021一2027年的复合年增长率为9.6%。
微藻的潜力和价值主要体现在三方面:一是微藻本身含有丰富的营养物质,它能够通过光合作用将光能转化为自身能量,含有丰富的优质蛋白,人体所需的全部氨基酸、多种脂肪和脂肪酸,丰富的维生素和矿物质等。二是微藻生长速度非常快,能够在短时间内大量繁殖,因此成为一种可持续发展的食物来源。三是微藻可作为合成生物的底盘细胞,生产高价值的添加剂或营养补充剂。全球知名的微藻公司有,美国藻类生物燃料生产商Viridos、澳大利亚微藻生物技术初创公司ProvectusAlgae、法国天然藻类产品开发商Microphyt、新加坡的食品技术公司Sophie'sBionutrients等。