电子邮箱  
密码      忘记密码?
  注册
更多内容关注公众号
内蒙古《零碳产业园配套新能源规划编制规范》(DB15/T 4265-2026)
联系电话:13699799697(微信) | 联系电话:13699799697(微信)佚名 | 发布时间: 2026-02-11 | 47 次浏览 | 🔊 点击朗读正文 ❚❚ | 分享到:



如需更多报告,联系客服




或扫码获取报告





内蒙古自治区地方标准《零碳产业园配套新能源规划编制规范》(DB15/T 4265-2026)正式发布。

该标准填补了内蒙古自治区零碳产业园配套新能源规划领域的地方标准空白,为区域产业绿色转型提供有力技术支撑。

全文如下:



×加入会员,享受更多优惠
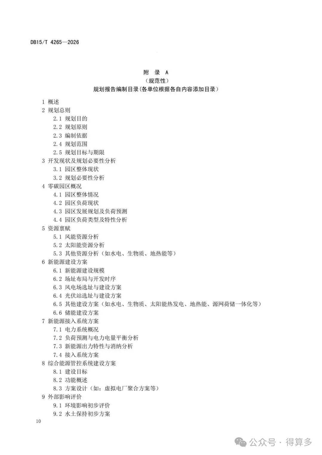
×左边广告文本