电子邮箱  
密码      忘记密码?
  注册
更多内容关注公众号
湖南省虚拟电厂管理工作细则
联系电话:13699799697(微信) | 联系电话:13699799697(微信)佚名 | 发布时间: 2026-01-27 | 37 次浏览 | 🔊 点击朗读正文 ❚❚ | 分享到:


报告链接:湖南省虚拟电厂市场投资建设与发展前景预测分析报告

报告链接:湖南省新能源智能微电网市场投资建设与发展前景预测分析报告


各相关单位:

为落实《国家发展改革委 国家能源局关于加快推进虚拟电厂发展的指导意见》(发改能源〔2025〕357号)要求,结合我省虚拟电厂发展实际,现将《湖南省虚拟电厂管理工作细则》印发给你们,请遵照执行。2025年3月14日由湖南省能源局、国家能源局湖南监管办公室联合印发的《湖南省虚拟电厂管理工作细则(试行)》同时废止。

附件:湖南省虚拟电厂管理工作细则

湖南省能源局 国家能源局湖南监管办公室

2026年1月22日

附件

湖南省虚拟电厂管理工作细则

第一章 总则

第一条  为规范虚拟电厂管理工作,充分发挥虚拟电厂聚合各类需求侧灵活调节资源作用,促进电网供需协同和经济运行,推动虚拟电厂规范化、常态化、规模化、市场化发展,制定本细则。

第二条  本细则依据《中华人民共和国电力法》、《电力供应与使用条例》、《加快构建新型电力系统行动方案(2024-2027年)》(发改能源〔2024〕1128号)、《关于加快推进虚拟电厂发展的指导意见》(发改能源〔2025〕357 号)、《国家能源局关于支持电力领域新型经营主体创新发展的指导意见》(国能发法改〔2024〕93号)、《国家发展改革委国家能源局关于印发<电力负荷管理办法(2023年版)>的通知》(发改运行规〔2023〕1261号)、《国家发展改革委等部门关于印发<电力需求侧管理办法(2023年版)>的通知》(发改运行规〔2023〕1283号)等文件精神制定。

第三条  本细则适用于指导省内虚拟电厂的建设、运营、管理工作。

第四条  虚拟电厂是基于电力系统构架,运用现代信息通信、系统集成控制等技术,聚合分布式电源、可调节负荷、储能等各类分散资源,作为新型经营主体协同参与电力系统优化和电力市场交易的电力运行组织模式。

第五条  虚拟电厂运营商是虚拟电厂的建设及运营机构,通过商业合同方式有效聚合一定规模的需求侧资源,作为市场主体参与电力电量平衡和市场交易相关活动。

第六条  鼓励各类市场主体积极参与虚拟电厂的建设与运营,推动虚拟电厂健康有序发展。

第二章  职责分工

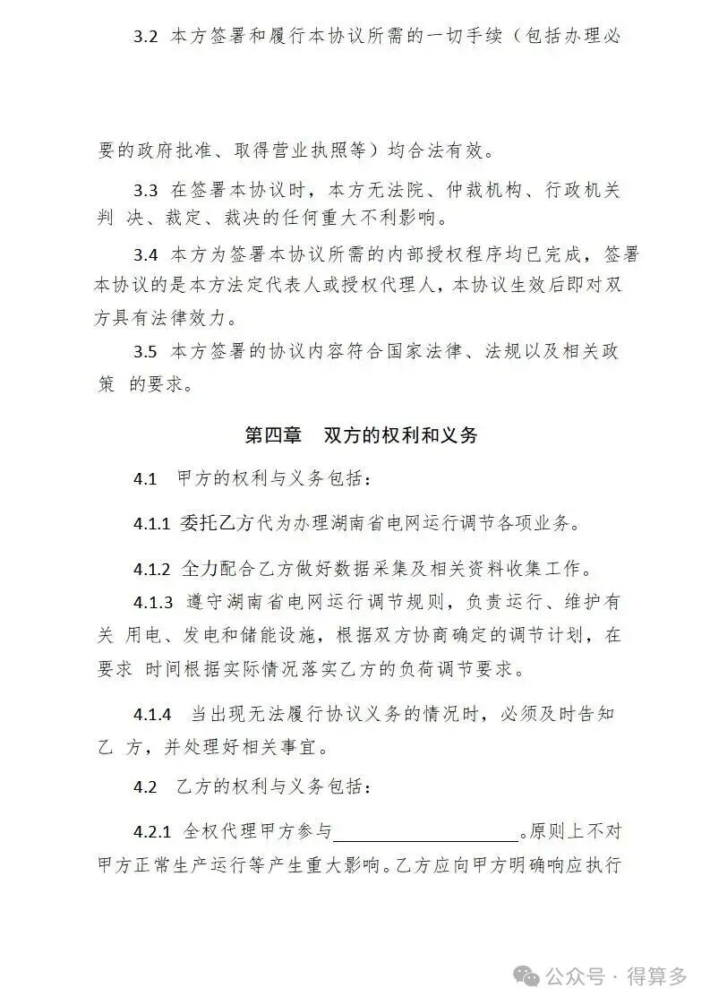
第七条  湖南省能源局是省级虚拟电厂归口管理部门,负责研究制定虚拟电厂发展相关政策、管理规范,推动技术标准出台;组织各级政府主管部门、电网企业、电力调度机构、电力交易中心、各级电力负荷管理中心、虚拟电厂运营商及其聚合资源开展虚拟电厂建设与运营。

第八条  国家能源局湖南监管办公室负责监管虚拟电厂运营商(含虚拟电厂及其聚合资源)参与电力市场交易行为和调度运行相关规则、规程执行情况。

第九条  电网企业负责开展电力负荷管理中心及负荷管理系统建设运营,确保电力需求侧资源统一管理、统一调控、统一服务;负责组织属地供电机构等相关单位做好虚拟电厂及聚合代理主体的发用电数据计量采集、电费计收及支付等服务工作。

第十条  电力调度机构负责组织虚拟电厂参与辅助服务市场和现货市场;负责将对电网运行影响较大或参与电网实时运行调节的虚拟电厂纳入调度管辖范围,组织签订并网调度协议,接入调度自动化系统;负责审核纳入调度管辖范围的虚拟电厂的可调节资源清单和变更申请,参与虚拟电厂运行情况评价;负责统筹电力需求侧调节要求,保障电力系统安全稳定运行。

第十一条  电力交易中心负责虚拟电厂运营商及其聚合资源的市场注册,组织虚拟电厂参与电力中长期市场交易,出具虚拟电厂参与中长期、现货和辅助服务市场清分结算依据及信息披露等规则。

第十二条  省电力负荷管理中心负责组织开展全省虚拟电厂业务受理、资质审核、建设指导、能力测试、档案管理、系统接入、运行监测和效果评估等工作;负责将虚拟电厂资源纳入电力需求侧管理,组织虚拟电厂参与需求响应等调节服务机制;负责向电力调度机构、交易中心等市场运营机构提供虚拟电厂参与电力市场的相关数据与服务支撑。市县电力负荷管理中心负责组织核查经营区域内虚拟电厂运营商申报的聚合资源及现场装置情况,授权开展虚拟电厂的动态能力测试、资源调用、调节效果评估等运行管理工作。

第十三条  虚拟电厂运营商负责与电力需求侧并网主体签订代理协议,开展虚拟电厂建设运营,按照各级电力负荷管理中心要求完成调节能力测试、平台安全检测、负荷管理系统接入等工作。

第三章  建设及接入

第十四条  根据虚拟电厂聚合对象的类别,可分为“电源型”“负荷型”和“混合型”。其中,“电源型”虚拟电厂聚合对象仅为分布式电源,“负荷型”虚拟电厂聚合对象仅包含用电客户,“混合型”虚拟电厂聚合对象包括分布式电源与用电客户。根据聚合对象分类,在每个虚拟电厂内部设立用电单元和发电单元,分类开展能力测试。

第十五条  虚拟电厂建设应满足以下要求:

(一)虚拟电厂运营商应为已取得售电资质并在电力交易平台正式注册的售电公司。

(二)虚拟电厂运营商聚合对象应是具有电网企业电力营销户号、实现电能计量和用电信息远程采集,并已在湖南电力交易平台注册生效,直接参与电力市场交易的市场主体(不含电网企业代理购电用户)。虚拟电厂聚合对象应为电力调度机构管辖范围之外的电力需求侧并网主体,同一主体只能被一家虚拟电厂运营商聚合代理,聚合代理关系应与售电代理关系保持一致。

(三)同一虚拟电厂的聚合对象应限定在同一市级电力调度机构所辖供电区域内,确保虚拟电厂资源分级精细化管理和省、市两级电力调节需要;鼓励虚拟电厂运营商按县(配网)电力调度机构所辖供电区建设虚拟电厂或设置聚合单元。同一虚拟电厂运营商可在全省范围内运营多个虚拟电厂。对于仅包含单一充换电类负荷资源的虚拟电厂,可采用全省范围聚合方式。

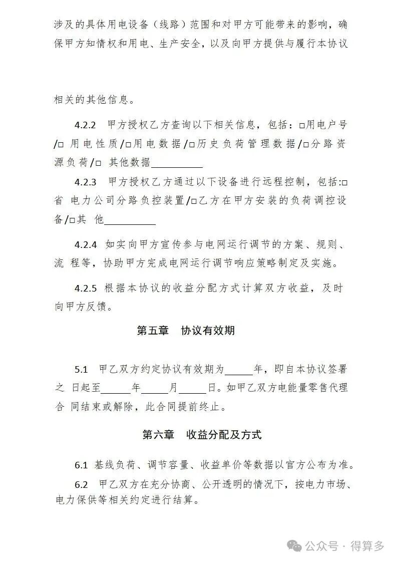
(四)单个虚拟电厂调节能力应达到技术规范并通过省级电力负荷管理中心的接入能力测试(详见附件1)。用电单元调节能力指标包括调节容量、响应时间、调节速率和调节精度等。发电单元应按照相关政策文件要求具备由电网企业实施的“可观、可测、可调、可控”能力。

(五)虚拟电厂运营平台应具备电力需求侧可调节资源的聚合管理和优化调控能力,满足功能、性能、网络安全等方面的统一技术要求(详见附件2),具备接入负荷管理系统的条件。“电源型”和“混合型”虚拟电厂基础台账、实时运行及可调信息应通过直送或经负荷管理系统推送方式接入调度自动化系统,并确保数据准确。

第十六条  虚拟电厂项目建设及接入按照以下流程开展。

(一)方案编制。虚拟电厂运营商按照湖南虚拟电厂建设相关要求编制项目建设实施方案,内容包括但不限于:项目所属区域、聚合资源、聚合方式、调节措施、运营机制、预期技术指标等。

(二)项目建设。虚拟电厂运营商依据相关政策要求、技术规范,开展虚拟电厂聚合对象签约、调节控制装置部署、数字化平台开发等建设工作。

(三)能力测试。项目完成建设后,虚拟电厂运营商通过负荷管理系统按照资质审核清单报送相关资料(详见附件3),提交虚拟电厂接入申请单、聚合用户清单(含聚合代理协议等)、可调节资源/设备清单等相关资料并加盖运营商单位公章,市负荷管理中心对运营商进行资质预审。审核通过后,运营商报送虚拟电厂测试方案,由省电力负荷管理中心组织运营商开展虚拟电厂调节容量、响应时间、调节速率、调节精度能力测试,并出具调节能力测试报告。

(四)系统接入。项目建设完成并经市负荷管理中心进行资质预审后,运营商向省电力负荷管理中心提交系统接入申请,并报送符合《电力监控系统安全防护规定》等国家有关法律法规及标准规范,由具备国家认证资质的第三方测评(评估)机构出具网络安全等级保护测评报告(二级及以上),满足《虚拟电厂运营平台接入技术规范(试行)》规定的系统功能要求、系统性能要求、安全防护要求等,并提供由具备CNAS及CMA资质(中国合格评定国家认可委员会认可或中国计量认证)的第三方机构出具的相关安全功能与渗透测试报告、源代码测试报告。省电力负荷管理中心统一组织运营平台同步开展系统接入。为降低运营商系统建设成本,现阶段虚拟电厂运营商也可应用湖南省能源局授权建设的虚拟电厂公共服务平台开展系统接入。

(五)批复建档。省电力负荷管理中心对运营商申报的虚拟电厂按照“运营商-自定义名称-虚拟电厂”进行命名,对虚拟电厂运营商下达批复,明确虚拟电厂聚合范围、各级电力负荷管理中心管理权限等事项。自定义名称不超过5个字,不得与行政区域重名。电网企业同步向省能源局备案。“电源型”和“混合型”虚拟电厂应与电力调度机构签订并网调度协议。

第四章  运营管理

第十七条  虚拟电厂在满足《电力市场注册基本规则》要求及相应市场的准入要求后,可按独立主体身份参与电力中长期市场、现货市场及辅助服务市场。

第十八条  虚拟电厂运营商应事先与聚合对象签订代理协议(详见附件4)在负荷管理系统中建立代理关系,同时虚拟电厂运营商应与电网企业签订合作协议。

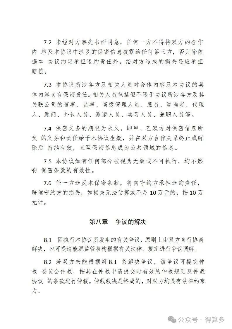
(1)调节机制:虚拟电厂在代理协议中明确所参与需求响应、实时可中断负荷、辅助服务市场等各类调节市场的收益分配方式(初期按固定分成比方式),并上传至负荷管理系统备案。同一时段内不能以同一调节行为获取重复收益。

(2)电量交易:虚拟电厂运营商应依据湖南省中长期和现货市场交易规则与聚合代理主体在交易平台签订零售套餐,并由电力交易中心将代理关系与零售套餐等相关信息同步至负荷管理系统,进行统一管理。相关政策出台前,虚拟电厂运营商按照现行模式参照售电公司代理用户参与电能量市场交易。

第十九条  按照虚拟电厂类型不同,对虚拟电厂参与市场交易模式进行分类管理。“电源型”虚拟电厂在市场交易中视同发电主体进行统一管理,“负荷型”虚拟电厂在市场交易中视同用电主体进行统一管理,“混合型”虚拟电厂发、用电单元应分别参与电力市场或调节机制,发电单元的申报管理分别与 “电源型”虚拟电厂一致,用电单元的申报管理与“负荷型”虚拟电厂一致。

第二十条  虚拟电厂参与调节机制与电量交易的结算按照相关市场规则执行,原则上由电网企业将相关收益分别与虚拟电厂、聚合对象进行结算。聚合对象收益可通过电费退补等方式结算发放至代理用户电费账户,费用应在电费账单中列示。

第二十一条  虚拟电厂应遵守电能量市场、电力辅助服务等市场规则,遵守电力需求响应等调节机制规则,承担相应责任。因市场交易结算规则、交易价格等政策性变化或不可抗力引起的偏差,导致运营收入需要调整的,由电网企业依照有关规定予以退补。

第二十二条  因国家法律、法规发生变化或者政府有关部门、能源监管机构出台有关规定、规则,导致虚拟电厂运营商与代理用户不能正常履行合同约定时,双方应根据有关规定、规则协商一致后对代理合同条款以补充协议方式协商变更。

第五章 运行管理

第二十三条  电力市场及调节机制建设运营应坚持分类分级原则,县(配网)电力调度机构所辖供电区域内的调节需求由县(区)电力负荷管理中心调用虚拟电厂响应,跨供电区域的调节需求由省市电力负荷管理中心调用虚拟电厂响应。

第二十四条  虚拟电厂的运行参数实行动态管理,确保聚合代理管理和调节响应能力的有效性:

(1)参数变更:当聚合代理关系、调节响应能力等关键指标发生变更时,虚拟电厂运营商应向省级负荷管理中心提出变更申请,省级负荷管理中心根据变更影响情况在30个工作日内组织虚拟电厂完成变更测试。

(2)周期测试:省级电力负荷管理中心每年迎峰度夏(冬)前组织对在运虚拟电厂资源进行调节响应能力周期测试,对校核不通过的应限期整改。

(3)评估认定:对于在运虚拟电厂,若已实际参与需求响应、实时可中断等调节机制,或调节服务在现货、中长期、辅助服务等市场中进行过交易的,省负荷管理中心可根据响应数据评估认定调节能力并更新参数,6个月内无需进行周期性测试。

第二十五条  虚拟电厂运营商应加强所聚合的可调节负荷、分布式电源、新型储能等资源及相关设备的精细监测、精准控制能力建设,逐步提升虚拟电厂参与电网实时运行调节能力。相关情况将纳入虚拟电厂星级评价。

第二十六条  虚拟电厂及其聚合资源应承担电网安全稳定义务,在电网出现紧急情况时应参与电网统一调节,可被电力调度机构、电力负荷管理中心按照相关政策文件要求直接调控,虚拟电厂运营商不得擅自调整运行参数。虚拟电厂参与电网调节时,若发生影响电网安全运行的情况,电力调度机构、电力交易中心有权暂停其交易执行。

第二十七条  省电力负荷管理中心应依托负荷管理系统向虚拟电厂提供运行效果评价、市场交易信息获取和数据交互等服务,降低虚拟电厂建设、运维成本。

第二十八条  虚拟电厂运营商应建立健全运行管理机制,通过身份鉴别、访问控制、安全审计、入侵防范等手段保障运营平台安全平稳运行,制定可调节资源聚合管理工作规范防范误操作风险。虚拟电厂运营平台与调度系统、负荷系统等交互应满足相应系统的网络安全防护要求,加强软硬件配置和安全监测,确保安全可靠。因虚拟电厂运营商责任行为造成的电力系统安全事故,依法依规追究其责任。

第二十九条  省级电网企业应积极开展电力领域新型经营主体培育,建立交流中心,会同虚拟电厂运营商,通过政策解读、交流学习、成果发布、科技攻关等方式,搭建虚拟电厂技术、模式、理念、机制的共享交流平台。

第六章  评价管理

第三十条  省电力负荷管理中心负责建立虚拟电厂运营商及虚拟电厂星级评定机制(详见附件5),根据各虚拟电厂建设和实际调节响应能力等情况开展动态评价,并在新型电力负荷管理中心定期公示评价结果。

第三十一条  依据电力市场相关政策规则,当虚拟电厂参与响应次数、响应合格率等指标不满足要求时,取消其参与市场资格。相应虚拟电厂应在3个月内完成整改,并向电力负荷管理中心提交测试申请,测试通过后恢复运营。

第三十二条  出现以下情形之一,强制虚拟电厂退出电力市场,再次入市需重新履行准入和注册手续。

(一)虚拟电厂运营商未按时足额缴纳市场履约保函、保险,经电力交易机构书面提醒仍拒不足额缴纳。

(二)虚拟电厂响应权限被停止3个月内未完成整改。

(三)完成整改后的虚拟电厂首次响应不合格。

(四)虚拟电厂在一年内2次被暂停运营。

第三十三条  当虚拟电厂申请或强制退出后,在完成市场运营机构相关退出流程后,向省电力负荷管理中心提交书面申请(详见附件6),虚拟电厂运营商代理关系自动失效,代理用户可重新选择其他虚拟电厂运营商。

第三十四条  虚拟电厂在申请或强制退出、暂停运营期间,不得参与调节性市场交易申报。

第七章  附则

第三十五条  试行过程中,如遇国家政策或建设环境重大变化、发现重大风险,应及时修订工作细则。

6be296f269a244d08acd313c4ae6d8d6_12.jpg
6be296f269a244d08acd313c4ae6d8d6_13.jpg
6be296f269a244d08acd313c4ae6d8d6_14.jpg
6be296f269a244d08acd313c4ae6d8d6_15.jpg
6be296f269a244d08acd313c4ae6d8d6_16.jpg
6be296f269a244d08acd313c4ae6d8d6_17.jpg
6be296f269a244d08acd313c4ae6d8d6_18.jpg
6be296f269a244d08acd313c4ae6d8d6_19.jpg
6be296f269a244d08acd313c4ae6d8d6_20.jpg
6be296f269a244d08acd313c4ae6d8d6_21.jpg
6be296f269a244d08acd313c4ae6d8d6_22.jpg
6be296f269a244d08acd313c4ae6d8d6_23.jpg
6be296f269a244d08acd313c4ae6d8d6_24.jpg
6be296f269a244d08acd313c4ae6d8d6_25.jpg
6be296f269a244d08acd313c4ae6d8d6_26.jpg
6be296f269a244d08acd313c4ae6d8d6_27.jpg
6be296f269a244d08acd313c4ae6d8d6_28.jpg
6be296f269a244d08acd313c4ae6d8d6_29.jpg
6be296f269a244d08acd313c4ae6d8d6_30.jpg
6be296f269a244d08acd313c4ae6d8d6_31.jpg
6be296f269a244d08acd313c4ae6d8d6_32.jpg
6be296f269a244d08acd313c4ae6d8d6_33.jpg
6be296f269a244d08acd313c4ae6d8d6_34.jpg
6be296f269a244d08acd313c4ae6d8d6_35.jpg
6be296f269a244d08acd313c4ae6d8d6_36.jpg
6be296f269a244d08acd313c4ae6d8d6_37.jpg
6be296f269a244d08acd313c4ae6d8d6_38.jpg
6be296f269a244d08acd313c4ae6d8d6_39.jpg
6be296f269a244d08acd313c4ae6d8d6_40.jpg
6be296f269a244d08acd313c4ae6d8d6_41.jpg
6be296f269a244d08acd313c4ae6d8d6_42.jpg
6be296f269a244d08acd313c4ae6d8d6_43.jpg
6be296f269a244d08acd313c4ae6d8d6_44.jpg
6be296f269a244d08acd313c4ae6d8d6_45.jpg


×加入会员,享受更多优惠
×左边广告文本