本文为节选内容
如需更多报告,联系客服购买
可购买单份报告或打包(100多份未来交通报告,覆盖无人驾驶汽车、低空产业、无人机、飞行汽车等)
(1)场景简述
农林植保"统防统治"场景是指在农业耕作区域和林业管护区域,通过系统化部署低空载运装备及配套智能管控平台,整合农业农村、林业草原、气象、自然资源、生态环境、应急等部门的植保服务需求,对区域内的施肥播撒、病虫害防治、林地巡护、生态监测等作业进行集约化调度与数据融合,实现对农林生态系统的实时、精准、高效管护。
该场景的核心价值在于将传统依赖人工施药、地面巡护的"粗放式"农林植保模式,升级为"空天地一体化"的精准、智能植保新模式,旨在解决农林生产中长期存在的"防治效率低、用药不规范、监管难度大、应急响应慢"的痛点。通过无人机规模化、标准化作业,实现病虫害防治从"人工分散施药"向"智能统防统治"转变,林场管护从"人工徒步巡护"向"空中智能巡检"转变,最终实现农林生产效率的跨越式提升、农药使用量的显著降低、生态环境的有效保护以及粮食安全与森林资源的科学保护。
(2)要素分析
载运装备(S4):场景中的载运装备以符合行业标准的农用无人机、直升机为主,呈现大载重、长续航、高智能化的发展态势。截至2025年6月,全球农业无人机保有量突破50万架,装备技术已实现重大突破。政府通过农机购置补贴政策推动低空载运装备的普及,如济南市对符合标准的植保无人机给予购置补贴,2024年济南市共补贴农作物植保无人
机18台(金额12.2万元),2025年增至117台(金额125.62万元),装备需求呈快速增长趋势,有效降低了服务组织和农户的购置成本。
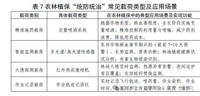
作业装备(S4):作业装备呈现精准化与智能化深度融合的特点。定量喷洒系统、多光谱传感器、红外热成像相机、作业轨迹记录仪、农药包装回收装置等多种载荷被融合应用,使无人机具备了"精准施药"和"智能诊断"的双重能力。在农田场景中,无人机可搭载多光谱传感器,通过分析作物叶片光谱特征,提前7-10天识别病虫害发生区域,实现"看病于未发"的预防性防治。这种多载荷协同的作业装备,极大地提升了农林植保的精准度和时效性。例如,在农作物防治中,先用多光谱传感器扫描识别病虫害分布,再通过定量喷洒系统实施变量精准施药,同步记录作业轨迹上传监管平台;在林场巡护中,通过红外热成像相机在夜间探测火情隐患热源,快速定位异常区域,再结合可见光相机确认现场情况并启动应急响应。农林植保"统防统治"中的常见载荷类型及应用场景详见表7。

关键技术(S4):支撑该场景的关键技术已进入成熟应用阶段。全自主飞行控制技术通过北斗卫星定位与5G网络协同,实现无人机厘米级定位精度和自主航线规划,适配平原农田与复杂林地地形;精准变量施药技术依托多传感器融合,根据作物密度、病虫害分布实时调节喷洒参数,药剂利用率大幅提升;AI图像识别与诊断技术能够自动识别作物病虫害类型及发生程度,为精准防治提供决策支持;低空作业数据可视化监管技术通过GIS系统整合作业轨迹、用药记录、防治效果等数据,实现农林植保全流程数字化管理。基于上述技术的应用,推动农林植保从"粗放作业"向"精准管控"的根本性转变。
低空空域(S3):该场景作业空域以农田上空和林场上空为主,飞行高度通常在真高120米以下,空域环境相对开阔,干扰因素较少。各地结合场景特点优化空域管理,其中,农作物种植区根据田块分布预设标准化航线,避免重复作业与空域冲突;林场根据管护需求划设防火巡护航线、病虫害防治航线,实现空域精细化利用。随着低空空域管理改革深化,农林植保作业空域审批流程简化,作业效率持续提升。
基础设施(S3):该场景基础设施以监管平台、服务网络和配套体系为核心框架,建设周期短、投入成本低。核心平
台方面,农作物场景依托智慧飞防监管平台,实现装备、组织、任务的统一调度与数据汇聚;林场场景搭建智慧管护平台,整合无人机、直升机巡护数据与地面监测站数据,形成"空天地"协同体系。服务网络方面,建立覆盖县乡村的社会化服务组织体系,农作物防治服务组织数量快速增长,林场配备专业飞防队伍。配套体系包括农作物场景的农药集中采购点、飞手培训基地、废弃包装回收站;林场场景的移动充电站点、直升机加油点、火情应急物资储备点等,保障作业连续性与应急响应能力。
行业分类(D4):该场景直接对应<<国民经济行业分类(GB/T4754-2017)>>中的"A01农业"、"A02林业"(0231森林经营和管护)、"A05农、林、牧、渔专业及辅助性活动"(0515农业作物病虫害防治活动、0521林业有害生物防治活动),是推动农业现代化和林业生态保护的重要技术手段,也是实施乡村振兴战略、保障国家粮食安全和生态安全的关键支撑。
实现功能(D4):该场景实现监测预警、精准作业、效果评估的全闭环功能,价值不可替代。监测预警方面,通过多光谱传感器巡查,提前识别病虫害发生区域和林场火情隐患,为科学防治提供依据;精准作业方面,2024年我国农业无人机年作业量突破26亿亩次,带动近50万人从事飞防服务行业,形成约130亿元飞防市场规模;效果评估方面,通过作业数据分析与田间调查,动态评估防治效果,优化防治策略。农作物场景有效保障了粮食单产持续增长,林场场景实现林
区巡护全覆盖、火情响应时间从小时级缩短至分钟级。例如,2025年9月,新疆的天域航通科技有限公司大型无人机团队提前1天完成"一喷多促"作业,这一较2024年同期增长30倍的成绩单,业务覆盖黑河市爱辉区、北安市、五大连池市、嫩江市、逊克县全域,参与"一喷多促"作业总面积达237.5万亩,其中北安市127.7万亩作业仅用8天完成,较传统有人机作业效率提升4倍。
政策法规(D4):国家和地方政府构建了覆盖农林双场景的政策支撑体系。国家层面,农业农村部出台<<关于大力发展智慧农业的指导意见>>,强调建立健全"天空地"一体化监测体系,加大对智慧农业发展的政策支持和推广力度。2025年10月国家发展改革委等六部门联合印发<<关于加快建设现代化国有林场的意见>>,明确"加快推动无人机在国有林场的普及应用",为林场场景发展提供直接政策依据。地方政府层面,江苏省农业农村厅、财政厅联合制定<<江苏省农用无人驾驶航空器购置补贴实施方案>>(苏农机[2025]1号);四川省农业农村厅2025年4月发布<<关于加快农业领域低空经济发展的通知>>,提出到2027年全省农用无人机保有量达15000台以上,打造"农用无人机+"5类应用场景(植保、施肥、播种、农林产品吊运、农林草牧监测)。
安全风险(D4):通过技术防护、管理规范和应急预案的多维度措施,场景安全风险得到有效管控。技术防护方面,无人机配置电子围栏限制作业范围、自动避障系统保障飞行安全、作业数据实时上传监管平台;管理规范方面,建立飞
手持证上岗制度、作业前天气与空域审查机制、农药使用台账管理制度;应急预案方面,制定设备故障应急处置流程、农药泄漏应急响应预案、林场火情快速调度机制。
(3)典型案例
案例1:济南市构建飞防智慧监管"一平台五统一"新模式。济南市农业农村局创新建立济南市飞防智慧监管平台,集成地理信息系统、全球定位系统、大数据分析等先进技术,构建"一平台统管、五统一协同"的集约化农业统防统治新模式,为低空经济赋能农业现代化提供"济南方案"。平台通过统一调度飞机、统一用药标准、统一作业流程、统一质效评估、统一资金拨付五大核心功能,实现全市农作物病虫害防治工作的全方位、可视化管理。目前,平台已整合济南市农作物病虫害防治协会55家会员单位932架无人机资源,覆盖小麦"一喷三防"、玉米"一喷多促"等关键应用场景。自运行以来,2024年完成小麦防治作业343.36万亩、玉米防治144.68万亩,综合防治效果达85%以上;2025年已完成小麦防治340万亩全覆盖,节省招标费用70万元,降低用药成本0.5-1.1元/亩,整个作业期间实现零安全事故、零投诉,废弃包装回收率100%,群众满意度100%。该模式有效破解了无人机资源分散、作业标准不一、资金拨付滞后等痛点,推动济南市粮食生产连续6年实现"三增",为农业领域低空经济规模化应用探索出可复制推广的实践路径。
案例2:贵州观山湖区智能化农作物植保体系建设。贵州观山湖区通过政府构建覆盖监测、决策和实施全链条的智
能化防控体系,截至2025年7月1日完成3000亩核心示范区飞防作业。该区通过卫星定位和智能规划系统,无人机能够精准覆盖丘陵、坡地等复杂地形,螺旋桨产生的气流可将药剂穿透作物冠层,有效解决玉米等高杆作物的施药难题。技术应用实现三大突破:单机日作业量从150亩提升至300亩,较人工施药效率提升15倍;操作人员全程无需接触农药,风险降低90%以上;通过搭载多光谱传感器和AI识别系统,实现病虫害早期预警与靶向施药。该区计划年内实现10000亩次规模化应用,为丘陵山区农业现代化提供可复制推广的技术方案。
案例3:中国林业科学研究院无人机森林防火智能巡护监测系统。中国林业科学研究院资源信息研究所依托高质量林火视频图像数据集与森林资源评估遥感数据集,构建了覆盖灾前、灾中和灾后的全流程智能监测预警体系,研发出国内首套无人机森林防火智能巡护监测系统,实现林火监测精度99%、定位误差<1m,极大提升了监测精度与响应速度。该系统攻关了灾前烟火识别与定位、灾中人员监测、灾后损失评估等关键技术,解决了传统防火方式人工劳动强度大、响应不及时、漏报率高等难题。该系统作为国家数据局推介的高质量数据集典型案例,为全国林区防火智能化建设提供技术支撑和应用示范。
(4)商业模式
该场景形成以政府为主导,市场化服务和多方协同的成熟商业模式。政府端作为统筹方,负责制定补贴政策、整合专项资金、建设监管平台、统一招标采购。社会化服务端,农业社会化服务组织承接农作物统防统治任务,按作业面积收费,享受政府作业补贴;具备林业服务资质的专业机构承接林场管护任务,按管护面积和服务类型计费。该模式既能减轻农户和林场的经济负担,还创造了长期稳定的市场空间。