电子邮箱  
密码      忘记密码?
  注册
更多内容关注公众号
河北省虚拟电厂建设运营管理办法(暂行)
联系电话:13699799697(微信) | 联系电话:13699799697(微信)佚名 | 发布时间: 2025-08-18 | 147 次浏览 | 🔊 点击朗读正文 ❚❚ | 分享到:




报告链接:河北省虚拟电厂市场投资建设与发展前景预测分析报告(2025版)

报告链接:河北省新能源智能微电网市场投资建设与发展前景预测分析报告(2025版)

第一章 总则

第一条  为规范虚拟电厂管理,充分发挥各类灵活资源的调节能力,保障河北地区电网安全、稳定、经济运行,制定本办法。

第二条  本办法依据《中华人民共和国电力法》《电力负荷管理办法(2023年版)》(发改运行规〔2023〕1261号)、《电力需求侧管理办法(2023年版)》(发改运行规〔2023〕1283号)、《关于推进电力源网荷储一体化和多能互补发展的指导意见》(发改能源规〔2021〕280号)、《加快构建新型电力系统行动方案(2024-2027年)》(发改能源〔2024〕1128号)、《电力市场注册基本规则》(国能发监管规〔2024〕76号)、《关于支持电力领域新型经营主体创新发展的指导意见》(国能发法改〔2024〕93号)、《国家能源局关于提升新能源和新型并网主体涉网安全能力 服务新型电力系统高质量发展的通知》(国能发安全〔2024〕79号)、《关于加快推进虚拟电厂发展的指导意见》(发改能源〔2025〕357号)等文件制定。

第三条  本办法适用于规范河北地区虚拟电厂的建设、运营管理,指导河北地区虚拟电厂参与电力电量平衡和市场交易相关活动。

第四条  虚拟电厂是基于电力系统架构,运用现代信息通信、系统集成控制等技术,聚合分布式电源、可调节负荷、储能等各类分散资源,作为新型经营主体协同参与电力系统优化和电力市场交易的电力运行组织模式。

第五条  虚拟电厂运营商是虚拟电厂建设及运营的主体,通过商业合同聚合用户能源资源,作为市场主体参与电力市场交易。

第六条  鼓励民营企业等各类社会资本积极参与虚拟电厂投资、建设和运营。

第二章 职责分工

第七条  河北省发展和改革委员会(以下简称“省发展改革委”)是虚拟电厂归口管理部门,负责组织制定完善虚拟电厂相关政策、管理规范、技术标准等。负责组织虚拟电厂建设方案评审、项目公示及备案管理工作。

第八条  国网河北电力、国网冀北电力负责指导经营区域内虚拟电厂建设和运营服务,对虚拟电厂建设运营服务情况进行监督、检查、考核和评价;负责组织虚拟电厂参与需求响应市场、电能量市场和辅助服务市场;向虚拟电厂提供公平的计量服务,代收代付市场交易电费。

第九条  省级电力负荷管理中心负责省级虚拟电厂管理平台建设和运维,服务虚拟电厂参与需求响应、电能量和辅助服务市场。负责组织市县级负荷管理中心开展虚拟电厂聚合用户可调节资源摸排,建立虚拟电厂及其聚合资源的档案信息,组织开展调节能力检测;负责向市场运营机构提供虚拟电厂参与电力市场的相关数据与服务支撑;负责开展虚拟电厂运行分析等工作。

第十条  电力交易机构负责虚拟电厂运营商及其聚合资源的电能量市场准入、市场注册、套餐签订,组织虚拟电厂参与中长期电能量交易,会同电力调度机构组织虚拟电厂参与现货电能量交易和辅助服务交易,出具虚拟电厂及其聚合资源的中长期、现货、辅助服务市场等各类市场化交易的结算依据。

第十一条  电力调度机构负责组织虚拟电厂参与现货电能量交易和辅助服务交易,会同电力交易机构组织虚拟电厂参与中长期电能量交易。

第十二条  虚拟电厂运营商负责按照河北省虚拟电厂接入运行相关技术规范建设虚拟电厂运营商自建平台,根据实际需求开展聚合资源现场改造、签订代理用户协议等,通过具备资质的第三方测评机构安全检测认证后,按程序接入省级虚拟电厂管理平台,开展虚拟电厂常态化运营。

第十三条  电力用户负责挖掘自身调节潜力,积极参与虚拟电厂建设。依据实际调节能力,自愿选择虚拟电厂运营商并签订代理协议,按照双方约定参与虚拟电厂聚合运营、交易结算。

第三章 建设管理

第十四条  虚拟电厂聚合资源主要为工商业可调节负荷、分布式电源、新型储能、充换电设施等。鼓励虚拟电厂运营商开发聚合负荷侧小、灵、散资源,持续提升电网调节能力。参与需求响应市场的虚拟电厂暂不得聚合已直接签约需求响应市场的用户。聚合资源应具有电网独立营销户号,参与电能量市场的用户应在电力交易平台注册。由调度机构直接调度管理的资源不纳入聚合范围。原则上同一经营主体在同一合同周期内仅可与一家售电公司、虚拟电厂运营商(含负荷聚合商)确立服务关系。

第十五条  虚拟电厂按聚合资源分为负荷型和电源型、混合型三类。负荷型虚拟电厂聚合资源为具备可调能力的电力用户;电源型虚拟电厂聚合资源为未纳入调度直调的分布式发电资源。混合型虚拟电厂聚合资源包括未纳入调度直调的分布式发电、储能和可调负荷资源,并根据资源特性建立电源、负荷和双向调节不同类型交易单元参与市场交易。按响应时效性分为日前响应型、日内响应型、直控型虚拟电厂三类,分别具备日前、小时、实时级调节响应能力。

第十六条  现阶段,虚拟电厂聚合可调节容量应不低于5MW,持续调节时间不小于1小时,参与现货市场的虚拟电厂单一交易单元的可调节容量应不低于1MW。

第十七条  虚拟电厂项目按照以下流程开展建设前期申报、评审(申报材料模板等详见附件1)。

(一)申报:虚拟电厂运营商按照河北省虚拟电厂建设相关要求,向省发展改革委报送项目建设方案,内容包括但不限于:各发(用)电户发(用)电量、负荷大小及特性曲线、可调节容量、调节时段、运营机制、系统建设方案、网络安全防护方案、拟聚合负荷协议及预期技术指标等。

(二)评审:省发展改革委组织电网企业、市场运营机构或委托第三方咨询机构从政策要求、技术规范、电网安全、综合性能等方面开展方案评审,出具评审意见。评审未通过,退回整改并重新提交。

(三)公示:省发展改革委依据评审意见,在充分征求相关单位意见基础上,通过官方网站或授权网站向社会公示相关情况,公示期5个工作日。公示无异议后,纳入河北省虚拟电厂建设目录。

第十八条  虚拟电厂运营商应依据相关政策要求、技术规范及建设方案评审意见,规范开展虚拟电厂建设,原则上建设周期不超过6个月(自纳入虚拟电厂建设目录起)。

第四章 接入管理

第十九条  省级电力负荷管理中心依托新型电力负荷管理系统建设虚拟电厂管理平台,面向运营区域内所有虚拟电厂提供接入管理、运行管理、市场资讯等服务,实现虚拟电厂的统一接入、统一管理和统一服务。

第二十条  虚拟电厂运营商自建平台应满足国家、行业相关规定和要求,具备资源接入、运营管理、资源监视、聚合调节、数据上报等功能,经审核准入后,统一接入虚拟电厂管理平台。

第二十一条  虚拟电厂建设运营单位和所聚合资源权属单位依法承担各自职责范围内的虚拟电厂安全运行主体责任,并在合作协议中予以明确。纳入涉网安全管理的虚拟电厂按国家有关规定执行相关安全管理要求。

第二十二条  虚拟电厂运营商应建立健全安全防护机制,通过身份鉴别、访问控制、安全审计、入侵防范等手段保障虚拟电厂运营商自建平台的平稳运行。在数据传输方面,应采用协议层HTTPS,应用层国密算法加密,同时对数据完整性进行校验。

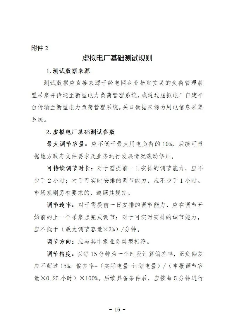
第二十三条  虚拟电厂项目接入按照以下流程开展(接入流程、能力检测、技术要点等详见附件2、3):

(一)资质审核:项目完成建设后,虚拟电厂运营商自建平台应提供由具有CMA(中国计量认证)或CNAS(中国合格评定国家认可委员会)认证资质的第三方检测机构出具的网络安全检测认证报告、信息安全等级保护2级及以上测评报告。在虚拟电厂管理平台进行账号注册以及档案信息录入,录入完毕后提交至省级电力负荷管理中心审核。(提交资料详见附件1)

(二)建档:资质审核通过后,运营商档案信息锁定,省级电力负荷管理中心将运营商档案信息推送至市场运营机构。

(三)平台接入:虚拟电厂运营商递交接入申请,配合开展互联网大区接入配置和接口联调,完成资源绑定,具备开展能力检验测试条件。

(四)能力检测:省级电力负荷管理中心组织对虚拟电厂聚合容量、调节能力和系统性能等方面进行核验和认证。省级电力负荷管理中心可根据实际情况,自行组织或委托具备资质的第三方机构对虚拟电厂开展能力检测,对测试合格的项目出具测试报告。省级电力负荷管理中心负责将能力检测结果推送至市场运营机构。

(五)运行管理:虚拟电厂系统测试满足要求后,省级电力负荷管理中心出具准入认定意见,将虚拟电厂运营商平台接入新型负荷管理系统,并向省发改委备案。虚拟电厂运营商根据参与的市场类型,与电力调度机构、负荷管理中心签订并网调度协议、需求响应合作协议。

第五章 市场准入、交易及结算管理

第二十四条  虚拟电厂根据国家及河北省政策文件和相关交易规则,参与电力需求响应、电能量和辅助服务市场入市注册和市场交易,不能以同一调节行为获取重复收益。

第二十五条  需求响应市场启动期间,虚拟电厂须优先参与需求响应市场。虚拟电厂参与网内、区域辅助服务市场时,应优先保障网内市场需求,当调节能力超出本地需求时,可以利用多余调节能力参与区域辅助服务市场,获取跨区域收益。

第二十六条  国网河北电力、国网冀北电力遵循“依法依规、公平公正、诚实守信”的原则,参照相关市场规则对虚拟电厂运营商及代理用户以户为单元计量、监测、结算。

第六章 运行管理

第二十七条  虚拟电厂运营商应定期针对虚拟电厂运行可靠率、数据校验合格率等指标开展自评,当聚合代理关系、调节响应能力等关键指标发生变更时,应向省级电力负荷管理中心提出测试申请,并将变更信息同步至虚拟电厂管理平台。省级电力负荷管理中心应在15个工作日内组织完成聚合资源能力、调节响应能力测试。

第二十八条  省级电力负荷管理中心应定期对虚拟电厂开展调节能力监测评估,重点包括现场运行情况、设备参数、聚合资源能力、调节响应能力等。针对评估不合格的虚拟电厂,虚拟电厂运营商应限期完成整改。每年迎峰度夏或度冬前组织对入库的虚拟电厂资源进行响应能力动态有效性测试评估,测试的响应能力结果作为迎峰度夏(冬)期间有效响应资源量;应探索依托新型电力负荷管理系统、用电信息采集系统等,向虚拟电厂提供运行监测、周期能力评估、可调节能力管理、运行效果评价、市场交易信息获取和数据交互等服务,降低虚拟电厂建设、运维成本。

第二十九条  虚拟电厂参与电网调节时,应服从调度管理,若发生影响电网安全运行的情况,电力调度机构有权暂停其交易结果执行,并向省发展改革委报告。

第三十条  电网发生紧急情况时,虚拟电厂聚合资源需同等承担电网平衡及安全调节义务,调度机构或电力负荷管理中心可对虚拟电厂所聚合的资源直接进行调节与控制,减少紧急调控中间环节,运营商不得干扰电网调节指令执行。

第七章 评价管理

第三十一条  依据电力市场相关政策规则,当虚拟电厂参与响应次数、响应合格率等指标不满足要求时,暂停其参与资格,并每月向省发展改革委报备。相应虚拟电厂应在3个月内完成整改,并向省级电力负荷管理中心提交测试申请,测试通过后恢复运营,逾期未整改或整改后仍不满足条件的,取消其参与资格,省级电力负荷管理中心应将相关情况向省发展改革委报告。

第三十二条  国网河北电力、国网冀北电力每年3月底前出具上一年度虚拟电厂运行报告,发布虚拟电厂参与需求响应、辅助服务等市场响应次数,响应合格率、补贴金额等信息。

第八章 退出管理

第三十三条  虚拟电厂运营商可自愿申请退出需求响应市场,在完成市场运营机构相关退出流程后,向省级电力负荷管理中心提交书面申请(详见附件1-5),明确退出原因和计划的终止交易月等,申请退出前应将所有有效期合约履行完毕或转让。经公示无异议后,虚拟电厂运营商可退出市场,省级电力负荷管理中心应将退出结果向省发展改革委报备。

第三十四条  出现以下情形之一,强制虚拟电厂退出市场,再次入市需重新履行注册手续。

(一)虚拟电厂运营商未按时足额缴纳调节性市场履约保函、保险,经书面提醒仍拒不足额缴纳。

(二)虚拟电厂响应权限被停止3个月内未完成整改。

(三)完成整改后的虚拟电厂首次响应不合格。

(四)虚拟电厂在一年内2次被暂停运营。

第三十五条  当虚拟电厂申请或强制退出后,虚拟电厂运营商代理关系自动失效,代理用户可重新选择其他虚拟电厂运营商。

第三十六条  虚拟电厂在申请或强制退出、暂停运营期间,不得参与市场交易申报。

第三十七条  虚拟电厂退出电能量市场按照国家、地方相关政策法规和本地电能量市场规则执行。

第九章 信息披露

第三十八条  国网河北电力、国网冀北电力、电力负荷管理中心、电力交易机构应当公平对待市场主体,按照“定期披露、主动公开”的原则,依据相关市场规则明确的信息披露方式和途径,无歧视披露公众信息和公开信息,严禁超职责范围获取或泄露私有信息。

第三十九条  市场主体对披露信息有异议的,可依据市场规则提出解释申请,由国网河北电力、国网冀北电力、电力负荷管理中心、电力交易机构、电力调度机构负责解释。

第四十条  省发展改革委负责监督信息披露工作。

第十章 附则

第四十一条  本办法由河北省发展改革委负责解释。

第四十二条  本办法自发布之日起施行,有效期2年。

第四十三条  执行期间如遇国家政策调整,按照国家规定执行。

W020250815552548039203_12.jpgW020250815552548039203_13.jpgW020250815552548039203_14.jpgW020250815552548039203_15.jpgW020250815552548039203_16.jpgW020250815552548039203_17.jpgW020250815552548039203_18.jpgW020250815552548039203_19.jpgW020250815552548039203_20.jpgW020250815552548039203_21.jpgW020250815552548039203_22.jpg


×加入会员,享受更多优惠
×左边广告文本