电子邮箱  
密码      忘记密码?
  注册
更多内容关注公众号
四川省虚拟电厂建设运营管理实施方案
联系电话:13699799697(微信) | 联系电话:13699799697(微信)佚名 | 发布时间: 2025-06-26 | 120 次浏览 | 🔊 点击朗读正文 ❚❚ | 分享到:


报告链接:四川省虚拟电厂市场投资建设与发展前景预测分析报告(2025版)

报告链接:四川省新能源智能微电网市场投资建设与发展前景预测分析报告(2025版)



四川省虚拟电厂建设运营管理实施方案

为深入贯彻落实“四个革命、一个合作”能源安全新战略,助力实现碳达峰碳中和战略目标,支撑新型电力系统建设,引导和推动四川虚拟电厂规范有序发展、充分发挥调节作用,按照《电力负荷管理办法》(发改运行规〔2023]1261号)《电力需求侧管理办法》(发改运行规【2023]1283号)、《国家发展改革委国家能源局国家数据局关于印发(加快构建新型电力系统行动方案(2024—2027年)》的通知》(发改能源(2024]1128号)、《国家能源局关于支持电力领域新型经营主体创新发展的指导意见X国能发法改〔2024]93号)、《国家发展改革委国家能源局关于加快推进虚拟电厂发展的指导意见》(发改能源(2025]357号)以及四川年度电力市场交易总体方案等文件要求,结合我省实际,制定本方案。

一、总体要求

以习近平新时代中国特色社会主义思想为指导,深入贯彻党的二十大和二十届二中、三中全会精神,坚决落实省委、省政府工作部署,以保障能源安全稳定供应为第一要务,结合四川能源资源禀赋和供需实际,加快建立和完善虚拟电厂发展长效机制,推动虚拟电厂规范化、规模化、市场化、多元化发展,为电力安全可靠稳定供应提供有力支撑,助力全省经济社会绿色低碳高质量发展。

按照“政府部门主导、电网企业服务、运营主体实施、聚合资源参与”的工作原则,构建“1+N”虚拟电厂管理服务体系。依托新型电力负荷管理系统建设1个省级虚拟电厂运营管理平台(以下简称“省级运管平台”),与电力交易平台、电网调度控制系统以及各虚拟电厂运营商平台互联,为全省N个虚拟电厂提供运营商平台接入、资格审核、能力校核、运行监测、运行效果评价等服务工作,实现全省虚拟电厂的统一管理、统一服务。到2027年,虚拟电厂管理与市场交易机制不断深化,全省虚拟电厂规范化、市场化发展,总体可调节能力力争达到四川电网最大用电负荷的3%,充分发挥虚拟电厂在增强电力保供能力、促进新能源消纳、完善电力市场体系方面的重要作用。

二、实施主体要求

(一)虚拟电厂运营商要求。

虚拟电厂运营商应为具备法人资格、财务独立核算、信用良

好、能独立承担民事责任的经济实体,满足电力市场交易的相关

技术要求;应依据相关政策要求、技术规范,自建、购买或租赁

虚拟电厂运营商平台。运营商平台应具备用户管理、资源管理、

运行控制、市场交易等功能,满足相应系统功能、调节性能、数

据交互、安全防护的要求,接入省级运管平台。参与电力现货市

场、辅助服务市场的虚拟电厂还需与调控中心签订并网调度协议,

接入电网调度控制系统。

(二)聚合资源要求。

有意愿参与聚合的可调节负荷、分布式电源、储能等资源,

应具有电网企业独立营销户号,可自主选择虚拟电厂运营商,按

照双方约定参与虚拟电厂聚合运营,同一资源不能同时被两个及

以上虚拟电厂运营商聚合。聚合资源应根据电网运行的不同层级

应用,确定纳入虚拟电厂的资源地理或电气位置范围,同时应为

电网调度机构调度范围(含高压分布式电源、自备电厂等)之外

的资源。聚合范围、调节性能等条件应满足相关市场规定。

虚拟电厂运营商聚合地方电网网内发、用电户,应满足以下

条件:

(1)地方电网企业与国网四川电力有直接并网结算关系;

(2)地方电网应将网内被聚合工商业发、用电户的基础信息、

电量信息等数据同步至省级运管平台;

(3)地方电网应具备与省级运管平台、电力交易平台、电网

调度控制系统接口的业务支撑系统,满足虚拟电厂运营商及聚合

发、用电户注册、变更、交易、结算和运行监测等功能。

(三)运营机构要求。

四川电力负荷管理中心(以下简称“负荷管理中心”)为虚拟

电厂运营商提供市场运营服务,开展虚拟电厂调节能力校核及变

更、运营监测、效果评估等工作,并向电力市场运营机构提供虚

拟电厂运营商参与电力市场的数据服务支撑,市级负荷管理中心

提供业务受理及相关服务工作。

四川电力交易中心(以下简称“交易中心”)为虚拟电厂运营

商提供市场注册与变更服务,为虚拟电厂运营商参与中长期市场、

需求侧市场化响应提供交易组织与出清等服务,出具虚拟电厂运

营商参与电能量市场、辅助服务市场、需求侧市场化响应的结算

依据。

四川电力调度控制中心(以下简称“调控中心”)为虚拟电厂

运营商参与现货市场、辅助服务市场提供交易组织与出清等服务,

调控中心及其下属机构对接入电网调度控制系统的虚拟电厂实施

调度管理。

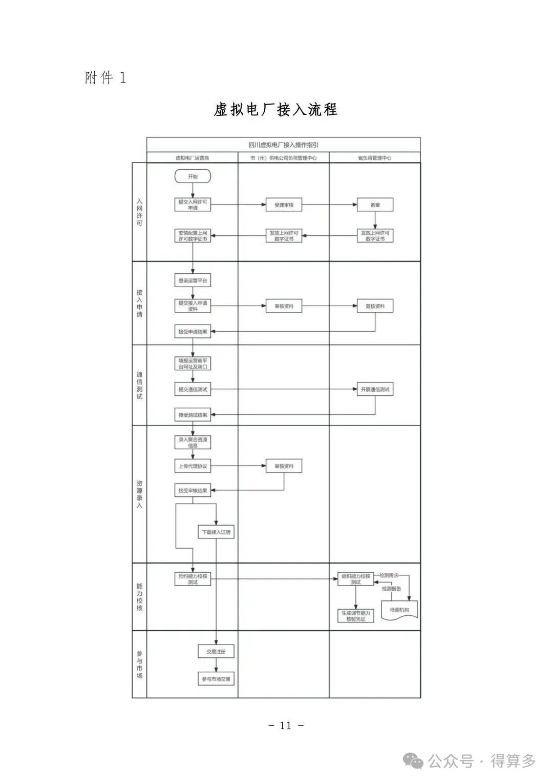
三、接入管理

省级运管平台向全省范围内虚拟电厂提供接入管理、运行管

理和市场服务,向调控中心和交易中心提供虚拟电厂参与电力市

场的相关数据和服务支撑。虚拟电厂接入步骤主要包含:

(一)接入申请。虚拟电厂运营商通过省级运管平台向负荷

管理中心提交接入申请,并上传基本信息、运营商平台信息、运

营商平台使用权证明(如软件著作权、购买合同、租赁合同等)

等相关资料。负荷管理中心对虚拟电厂运营商基础信息的真实性、

完整性进行复核,并将有关情况向省能源局报告。

(二)通信测试。虚拟电厂运营商上传运营商平台安全等级

保护证书及平台域名、网络端口等基础信息。负荷管理中心组织

开展省级运管平台与运营商平台的端口联调,完成通信信息测试。

虚拟电厂与省级运管平台等系统交互应满足相应系统的网络安全

防护要求。

(三)资源录入。虚拟电厂运营商通过接口推送,或在省级

运管平台录入聚合资源信息、聚合协议等。负荷管理中心会同电

力市场运营机构开展聚合资源信息校核,生成数字能力证书,并

通知虚拟电厂运营商。原则上虚拟电厂运营商应在完成通信信息

测试后,15个工作日内完成聚合资源信息录入和聚合协议上传。

(四)能力校核。虚拟电厂运营商应在资源录入完成后,10

个工作日内确定具备专业检测资质的检测机构,负荷管理中心组

织开展能力校核,包含调节容量、持续时间、调节速率、响应时

间、调节精度等指标,检测机构出具能力校核报告,负荷管理中

心颁发《虚拟电厂调节能力核验凭证》,相关信息同步至电力市场

运营机构。

(五)平台接入。虚拟电厂运营商向省能源局书面报告建设

情况(包括项目概况、系统建设方案、聚合资源类型及规模、能

力校核完成情况等)申请正式接入省级运管平台,与负荷管理中

心签订负荷确认协议和平台接入协议,上传后完成虚拟电厂运营

商平台接入;按需接入电网调度控制系统,与调控中心签订并网

调度协议,完成调度控制系统接入。

四、市场注册及变更管理

(一)市场注册。

虚拟电厂运营商和其聚合的发、用电户,应按照《电力市场

注册基本规则》以及四川省各类电力市场交易规则准入要求等,

在交易平台完成注册。交易中心会同负荷管理中心、调控中心对

虚拟电厂注册信息进行校核。

(二)变更要求。

1.注册信息变更。虚拟电厂运营商的统一社会信用代码、法

定代表人、业务范围等重大注册信息发生变化,虚拟电厂运营商

应在5个工作日内向交易中心申请注册资料变更,交易中心审核

通过后,将变更信息同步至省级运管平台。

2.聚合能力变更。虚拟电厂运营商因新增、减少聚合资源或

调节容量、调节速率、响应时间等指标发生重大变化时,应向负

荷管理中心提交聚合能力变更申请,负荷管理中心在5个工作日

内审查申请资料。对符合条件的,由负荷管理中心组织开展变更

校核,出具能力校核报告,更新数字能力证书和《虚拟电厂调节

能力核验凭证》,变更信息同步至电力市场运营机构,按照相关规

则变更市场注册信息。

五、市场交易管理

虚拟电厂运营商可参加的交易类型主要包括需求侧市场化响

应、电力中长期市场、电力现货市场和电力辅助服务市场等。

(一)代理关系建立。虚拟电厂运营商按照相应市场规则,

与聚合资源签订相关代理协议,作为独立主体身份参与需求侧市

场化响应、电能量市场和辅助服务市场等。其中,被售电公司代

理参与电能量市场的电力用户,可以被虚拟电厂运营商代理参与

辅助服务市场和需求侧市场化响应等调节性市场。

(二)参与需求侧市场化响应。虚拟电厂根据电网企业发布

的需求响应范围、容量需求、响应时段等信息,组织聚合资源参

与响应。合理确定需求响应补偿标准,反映虚拟电厂调节价值。

(三)参与电能量交易。虚拟电厂在电力中长期市场和现货

市场开展购售电业务,应具备售电公司资质。现阶段,虚拟电厂

参与中长期市场参照售电公司有关要求执行,并适当放宽虚拟电

厂中长期签约电量比例限制。完善虚拟电厂参与现货市场机制,

合理确定结算周期,适当拉大现货市场限价区间。

(四)参与辅助服务交易。加快推进辅助服务市场向虚拟电

厂开放,针对虚拟电厂特点完善交易品种和技术要求。建立完善

适应虚拟电厂发展阶段的考核机制,激发虚拟电厂调节能力。

六、结算管理

(一)结算原则。

虚拟电厂运营商及聚合发、用电户的费用结算以电网企业计

量装置数据为计量依据,按照四川省电力市场交易规则以发、用

电户号为单元进行计量(上网和下网电量分别计量)监测、结算。

虚拟电厂运营商及聚合发、用电户公平承担市场运营费用等相应

分摊费用,按照上、下网电量分别计算。

(二)结算方式。

交易中心根据虚拟电厂运营商签订的代理协议约定条款,负

责向虚拟电厂运营商和聚合发、用电户出具结算依据。

虚拟电厂运营商相关费用结算至虚拟电厂运营商账户;聚合

发、用电户收益分别结算至发、用电账户,相关费用在电费账单

中列示。

(三)结算考核。

虚拟电厂运营商应遵守需求侧市场化响应、电能量市场和辅

助服务市场等相关考核规则,承担相应考核费用。

七、运行管理

(一)运行要求。

虚拟电厂运营商及聚合发、用电户应承担相关电网安全义务,

不应推迟或推脱,配合开展安全应急模拟演练,在电力系统应急

情况下,承担为电网提供调节服务、保障电网安全稳定运行的义

务。当自然灾害、设备故障等突发情况影响电力系统安全稳定运

行时,虚拟电厂运营商及聚合发、用电户应接受调控中心统一指

挥。纳入涉网安全管理范围的虚拟电厂,严格执行涉网安全管理

相关规定,接入电网调度控制系统,服从调控中心的统一调度管

理。

(二)监测评估。

虚拟电厂根据接入的系统,按月提交聚合资源清单和变更申

请,负荷管理中心或调控中心组织虚拟电厂开展调节能力评估。

对于评估不合格的虚拟电厂,应重新开展调节能力校核等工作。

对于影响电力市场交易或电网运行安全的虚拟电厂,应限期完成

整改,整改期间暂停其参与电力市场交易,待整改完成后恢复;

限期未完成整改,在负荷管理中心或调控中心将相关情况报政府

主管部门后,由交易中心启动强制退出程序,并同步在相应接入

系统中退出。

负荷管理中心在每年迎峰度夏(冬)前组织对完成平台接入

的虚拟电厂资源进行周期性调节能力校核,校核的响应能力结果

作为迎峰度夏(冬)期间有效响应资源量。

(三)运营维护。

虚拟电厂运营商要加强自身安全管理,落实技术监督等要求,

加快网络安全防护体系建设,加强数据安全管理,及时发现数据

安全隐患并快速排除。省级运管平台、虚拟电厂运营商平台、现

场负荷管理装置等软、硬件设备应具备维护检修制度,定期开展

设备运维并形成维护档案,确保系统平稳可靠运行。

八、退出管理

虚拟电厂运营商退出电力市场,分为自愿退出和强制退出两

种方式。

(一)自愿退出。

虚拟电厂运营商可自愿申请退出市场,退出流程参照《售电

公司管理办法》执行,申请退出前应将所有有效期合约履行完毕

或转让。经公示无异议后,虚拟电厂运营商可退出市场,退出结

果同步至省级运管平台。

(二)强制退出。

出现以下情形之一,强制虚拟电厂运营商退出电力市场,再

次入市应重新履行注册手续。

1.隐瞒有关情况或者在调节能力核验中提供虚假材料违规取

得注册资格,且拒不整改。

2.经过程跟踪发现虚拟电厂实际运行能力未能满足相关标准

要求的,予以警告,限期整改,且拒不整改。

3.严重违反运营规则,且拒不整改。

4.依法被撤销、解散,依法宣告破产、歇业。

5.被政府有关部门和社会组织依法依规对其他领域失信行为

做出处理,并被纳入“严重失信名单”。

6.违反法律法规的其他情况。

九、工作要求

(一)加强组织领导。省能源局加强统筹协调和督促指导,

会同相关部门共同推进本方案组织实施。各市(州)能源主管部

门和电力运行主管部门加强谋划储备,可根据电力运行实际需要,

按照技术规范建设市级虚拟电厂监测管理平台,监测辖区内虚拟

电厂建设运营情况,支撑区域负荷精准调控,有序推动建设一批

具有示范引领作用的虚拟电厂项目。负荷管理中心、交易中心、

调控中心以及国网四川电力按照职能职责,加快省级运管平台及

相关配套软硬件系统建设,研究提出虚拟电厂接入省级运管平台

相关技术要求,做好全流程服务保障工作,根据虚拟电厂发展情

况及时完善工作机制、优化系统平台。

(二)强化信息报送。建立高效信息报送机制,负荷管理中

心应及时将虚拟电厂资源录入、能力校核等信息向省能源局报备,

并定期报告虚拟电厂运营情况;交易中心及时将虚拟电厂市场注

册、重大信息变更及退出等有关信息向省能源局报备。

(三)完善支持政策。各级政府和各行业管理部门要主动研

究虚拟电厂在绿色低碳减排、行业发展、能源保供等方面的促进

作用,因地制宜出台虚拟电厂支持性政策,有序引导虚拟电厂申

报国省市等相关政府资金,鼓励企业配建储能、光伏等分布式资

源,提升虚拟电厂灵活调节能力。积极推动建立虚拟电厂综合评

价体系,对虚拟电厂资源聚合能力、调节性能、调节效果、交易

能力开展综合分析评价,对评价结果较好的虚拟电厂给予相关政

策支持,引导全省虚拟电厂高质量发展。

(四)积极宣传引导。加强虚拟电厂相关政策、重要成果、

典型案例的总结宣传,充分发挥媒体力量提高社会认知度,提升

四川虚拟电厂影响力。鼓励相关企业积极投资虚拟电厂,支持虚

拟电厂围绕资源聚合等领域开展关键技术攻关,持续提升虚拟电

厂调节性能和运行控制水平。引导虚拟电厂丰富商业模式,开展

业务创新,提供节能服务、能源数据分析、能源解决方案设计、

碳交易相关服务等综合能源服务,拓宽收益渠道。











原文件见下:


图片

图片

图片

图片

图片

图片

图片

图片

图片

图片

图片

图片

图片

图片

图片

图片

图片

图片

图片

图片

图片

图片

图片

图片

图片

图片

图片

图片

图片

图片

图片

图片

图片

图片

图片

图片

图片

图片

图片

图片

图片

图片

图片

图片

图片

图片

图片

图片

图片

图片

图片

图片

图片

图片

图片


×加入会员,享受更多优惠
×左边广告文本