电子邮箱  
密码      忘记密码?
  注册
更多内容关注公众号
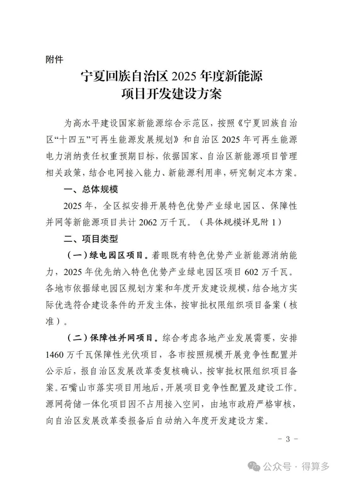
宁夏回族自治区2025年度新能源项目开发建设方案
联系电话:13699799697(微信) | 联系电话:13699799697(微信)佚名 | 发布时间: 2025-03-20 | 82 次浏览 | 🔊 点击朗读正文 ❚❚ | 分享到:



报告链接:宁夏新能源发电市场投资建设与运营数据统计(2025版)

报告链接:宁夏新能源市场投资建设与发展前景预测深度调研分析报告(2025版)




原文如下:

图片

自治区发展改革委关于印发《宁夏回族自治区2025年度新能源项目开发建设方案》的通知


宁发改能源(发展)〔2025〕36 号

自治区自然资源厅、生态环境厅、林业和草原局,各市发展改革委、宁东管委会经济发展局,国网宁夏电力公司:

为高水平建设国家新能源综合示范区,按照国家和自治区新能源项目管理相关政策,结合我区电网接入能力、新能源利用率等条件,我委研究制定了《宁夏回族自治区2025年度新能源项目开发建设方案》,经自治区党委、政府同意,现予印发,请遵照执行。

宁夏回族自治区发展改革委

2025年1月14日



为高水平建设国家新能源综合示范区,按照《宁夏回族自治区“十四五”可再生能源发展规划》和自治区2025年可再生能源电力消纳责任权重预期目标,依据国家、自治区新能源项目管理相关政策,结合电网接入能力、新能源利用率,研究制定本方案。

一、总体规模

2025年,全区拟安排开展特色优势产业绿电园区、保障性并网等新能源项目共计2062万千瓦。(具体规模详见附1)

二、项目类型

(一)绿电园区项目。着眼既有特色优势产业新能源消纳能力,2025年优先纳入特色优势产业绿电园区项目602万千瓦。各地市依据绿电园区规划方案和年度开发建设规模,结合地方实际优选符合建设条件的开发主体,按审批权限组织项目备案(核准)。

(二)保障性并网项目。综合考虑各地产业发展需要,安排1460万千瓦保障性光伏项目,各市按照规模开展竞争性配置并公示后,报自治区发展改革委复核确认,按审批权限组织项目备案。石嘴山市落实项目用地后,开展项目竞争性配置及建设工作。源网荷储一体化项目因不占用接入空间,由地市政府严格审核,向自治区发展改革委报备后自动纳入年度开发建设方案。

三、工作流程

(一)项目确定。各市发展改革委参照《宁夏回族自治区

平公正组织优选建设单位并及时予以公告,3月10日前,将推荐项目排序报送至自治区发展改革委,不得超规模报送。(各市

报送材料参考附3)

(二)项目复核。自治区发展改革委会同自然资源厅、林业和草原局、国网宁夏电力有限公司等单位就各市推荐项目用地、电网接入等条件进行复核审定,对建设条件不具备或部分具备的项目淘汰或调减建设规模。

(三)项目审批。各级发展改革部门严格按权限审批复核后

改革委核准。项目如需调整纳入年度开发建设方案,应充分征求各相关部门、单位意见,并经自治区政府常务会议研究决定后纳

入。

(四)规范用地。特色优势产业绿电园区项目优先安排在3万亩以上集中连片区域;保障性并网项目按照3000亩以下、3

约开发,避免零星用地、分散用地,部门在确定项目用地后,

同步从自治区风电光伏用地总量中扣除。

四、工作要求

(一)规范建设时序。各市县发展改革委(局)要严格审核

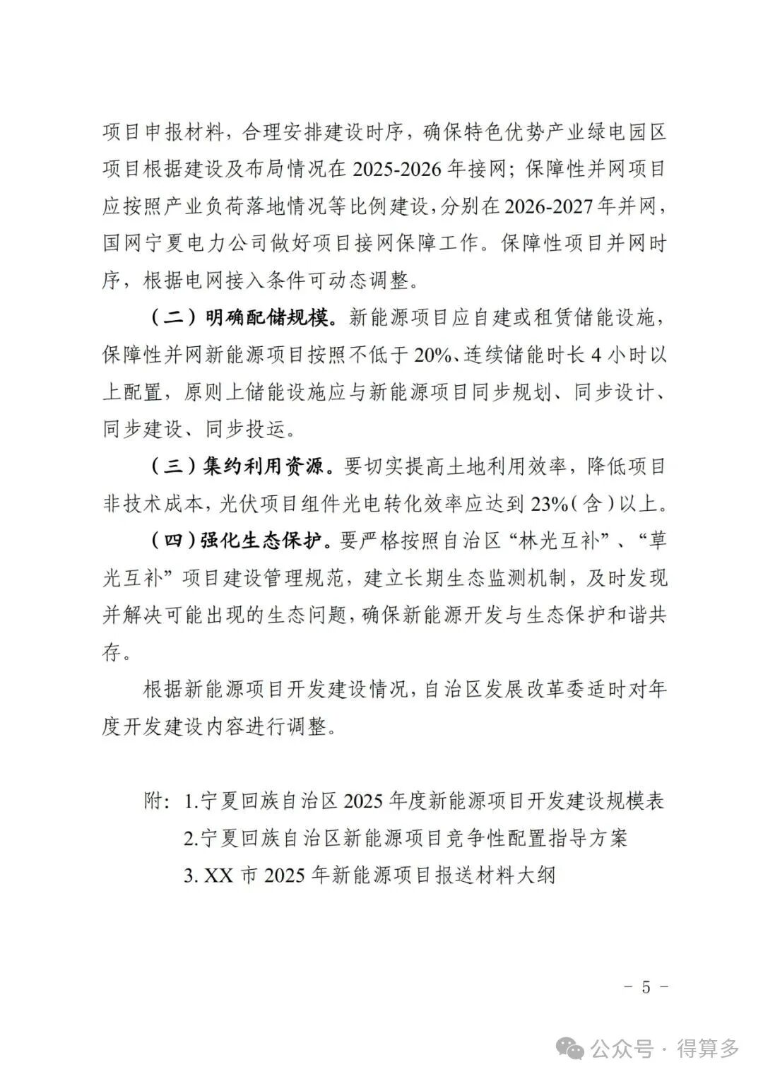
项目申报材料,合理安排建设时序,确保特色优势产业绿电园区项目根据建设及布局情况在2025-2026年接网;保障性并网项目应按照产业负荷落地情况等比例建设,分别在2026-2027年并网,国网宁夏电力公司做好项目接网保障工作。保障性项目并网时序,根据电网接入条件可动态调整。

(二)明确配储规模。新能源项目应自建或租赁储能设施,

保障性并网新能源项目按照不低于20%、连续储能时长4小时以上配置,原则上储能设施应与新能源项目同步规划、同步设计、

同步建设、同步投运。

(三)集约利用资源。要切实提高土地利用效率,降低项目非技术成本,光伏项目组件光电转化效率应达到23%(含)以上。

(四)强化生态保护。要严格按照自治区“林光互补”、“草光互补”项目建设管理规范,建立长期生态监测机制,及时发现并解决可能出现的生态问题,确保新能源开发与生态保护和谐共存。

根据新能源项目开发建设情况,自治区发展改革委适时对年度开发建设内容进行调整。

附:1.宁夏回族自治区2025年度新能源项目开发建设规模表

2.宁夏回族自治区新能源项目竞争性配置指导方案3.XX市2025年新能源项目报送材料大纲

来源:宁夏自治区发改委

来源:宁夏自治区发改委

来源:宁夏自治区发改委

来源:宁夏自治区发改委

来源:宁夏自治区发改委

来源:宁夏自治区发改委

来源:宁夏自治区发改委

来源:宁夏自治区发改委


×加入会员,享受更多优惠
×左边广告文本